Supply Chain Stewardship
SCGP’s Commitment to Sustainable Supply Chains
Business partners throughout SCGP’s supply chain play a crucial role in fostering economic growth and shared responsibility for the environment and society. Therefore, SCGP prioritizes the selection of capable suppliers and assesses their operations, covering environmental, social, and governance (ESG) aspects, and fosters collaboration for mutual sustainable growth.
- Selecting and assessing capable suppliers.
- Evaluating risks and categorizing suppliers to formulate strategies and plan business development in alignment with associated risks.
- Developing and enhancing suppliers’ capabilities towards sustainability.
- Fostering employees’ awareness, knowledge, and skills for efficient procurement and purchasing practices.
- Evaluating suppliers to ensure their compliance with requirements.
| Targets | Performance in 2025 |
|---|---|
| 100% of suppliers in procurement value committed to complying with SCGP Supplier Code of Conduct. | 96% |
| 100% of suppliers in procurement value passed the annual Environmental, Social, and Governance (ESG) risk assessment. | 100% |
Remarks: Procurement value refers to a value of 1 Million Baht or more per annual procurement.
MESSAGE FROM THE BOARD OF DIRECTORS
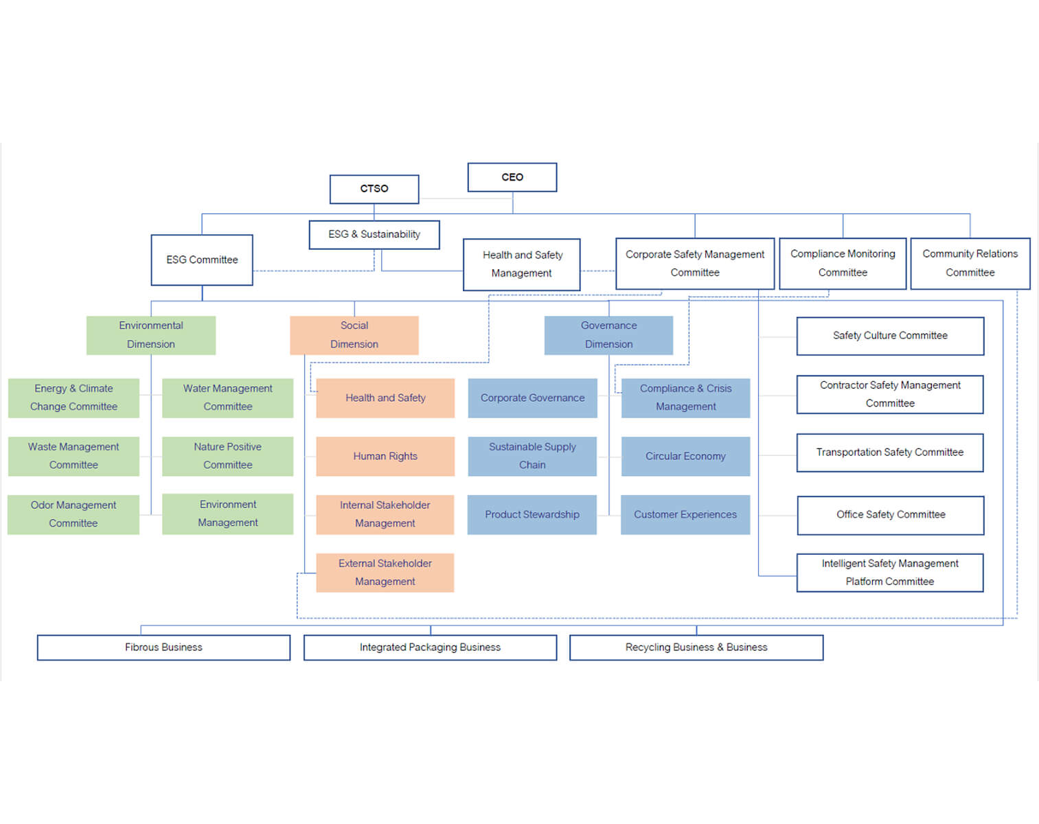
SCGP ESG Committee

Remarks:
CEO = Chief Executive Officer
CTSO = Chief Technology, Sustainability and Productivity Officer
The Sustainable Supply Chain Committee, consisting of managers and executives from the procurement department and related value chain, has been tasked with the following responsibilities:
- Establish Policies and Strategies: Develop policies, strategies, goals, and plans to promote sustainable business development based on the sustainable supply chain concept.
- ESG Risk Assessment: Assess the environmental, social, and governance (ESG) risks associated with products and services provided by suppliers and contractors. Implement supplier ESG programs and prioritize the importance of these business partners.
- Collaborative ESG Initiatives: Formulate joint action plans and projects with suppliers, such as greenhouse gas (GHG) reduction initiatives, to benefit both the company and its business partners.
- Set ESG Performance Criteria: Establish criteria or expectations for ESG performance that are proportional to the level of risk associated with the use of products and services from suppliers and contractors.
- Transparency and Disclosure: Study and publicly disclose information on supply chain management that impacts stakeholders and ESG raters.
- Supervise and Monitor Progress: Oversee, monitor, and track the progress of activities to ensure that business partners are developing sustainably in alignment with established plans.
- All supplier ESG programs and actions generated by the Sustainable Supply Chain Committee are discussed in the ESG Committee meetings, led by the CEO and other executive management, which are held every three months. During these meetings, ESG performance and supplier-related programs are reviewed, ensuring alignment with global ESG trends and regulations, and adapting them into SCGP’s action plan.
- For example, diversity has been integrated into the supply chain by surveying suppliers and engaging in activities to promote inclusivity. SCGP has structured its organization, designated responsible staff, and reinforced its corporate governance to align with its business operations.
- The company strives to maintain a systematic check-and-balance approach to ensure effective corporate governance. This is crucial in creating value and opportunities for sustainable growth, providing confidence that SCGP operates with responsibility, transparency, and fairness, while setting a strong example of ethical corporate governance.
SCGP Supplier Code of Conduct
SCGP has established SCGP Supplier Code of Conduct so that all business partners follow the same guidelines. It is used as a standard for business operations ,as well as the implementation and performance of business partners monitored and verified (More details: Step 5. Supplier Evaluation & Audit), along with five principles :
3) Occupational Health & Safety
4) Environment and Climate Resilience
5) Laws and Requirements
Introduced the concept to suppliers by adopting SCG Packaging’s Supplier Code of Conduct as a business guideline, with the goal of encouraging suppliers to be good citizens in parallel with the integrating of social and environmental commitments into corporate governance beyond legal and regulatory requirements.
Vendors may file a complaint on unfair treatment under the SCGP corporate governance principle through the specified channel at Whistleblowing System SCG Packaging
Conflict of Interest policy and practice
SCGP has enhanced its supplier screening and selection process to ensure greater transparency and alignment with good governance principles, as outlined in Clause 1: Business Ethics of the Supplier Code of Conduct. All suppliers are now required to disclose relevant information through a "Conflict of Interest Declaration Form" as a mandatory component of the Supplier Screening Process. The key elements of this enhanced verification process are summarized as follows:
Objective: To promote transparency and prevent potential conflicts of interest arising from relationships between suppliers and SCGP's employees, directors, or executives.
Process: Suppliers are required to declare any relationships that may give rise to a conflict of interest, covering the following areas:
- Financial Interest: Any SCGP employee who owns or holds a financial interest in the supplier's company.
- Employment Relationship: Any supplier executive who was a former SCGP employee within the past two years, or any instance where a job offer has been extended to an SCGP employee.
- Personal Relationship: Any supplier executive who has a family or business relationship with an SCGP employee.
- Receipt of Benefits: Any provision of gifts or other items of value by the supplier to SCGP employees or executives.
Review and Approval: All submitted declarations are reviewed by SCGP's internal committee to assess their appropriateness and to develop a conflict management plan where a conflict of interest is identified — ensuring that the supplier selection process remains fair, transparent, and in accordance with good governance standards.
Supplier ESG Performance
All suppliers must comply with the SCGP Supplier Code of Conduct when collaborating with SCGP. During the service period, SCGP will conduct supplier assessment (Step 5 in Tab “Sustainable Procurement Framework”) to ensure compliance with the SCGP Code of Conduct and applicable laws. Additionally, for audits, particularly those involving service contracts, the following scoring criteria apply:
- Scores < 50%: No procurement allowed.
- Scores ≥ 50% but < 70%: Approval with corrective action within 6 months (3 months for services).
- Scores ≥ 70%: procurement allowed.
If a supplier is found to be failing to meet the criteria, they must take steps to improve their performance, including their Environmental, Social, and Governance (ESG) practices. The supplier's score must reach at least 70% within a six-month period (three-month period for services). Failure to do so will result in their exclusion from contracts.
Supplier selection and contract awarding: In the Supplier Performance System, basic information and supplier performance are collected and scored across various categories. These scores can be compared from different perspectives, allowing for diverse prioritization methods, such as comparing past performance and price to audit score for filtering and selecting suppliers for bidding.
At the same time, if there is outstanding performance in terms of ESG, it must meet the basic criteria, which includes compliance with relevant laws, as well as SCGP's safety standards and additional screening criteria. These screening criteria include Quality & Compliance Management, Environmental & Energy Management, Service Capability, Occupational Health and Safety Management, and Information Security in Project Management and Services. Lastly, if there is outstanding performance in the areas of E, S, or G, awards will be given in the respective areas. These awards include the Value Creation Award, Environmental Protection Award, and Social Responsibility Award.
Supplier Diversity
At SCGP, we firmly believe that a diverse supplier base not only enriches our company but also strengthens the communities and society. We embrace diversity as a core value and recognize that diverse suppliers bring unique perspectives, experiences, and innovations to our supply chain.
Therefore, we are open to providing enterprise procurement opportunities to small businesses owned by women, people with disabilities, veterans, minorities, and LGBTQ+ individuals.
Conflict minerals
At SCGP, we have conducted an exploration of commodities to ensure that we do not source or utilize conflict minerals, namely tantalum, tin, tungsten, and gold (3TG) ,that have been extracted or brokered by armed groups. These minerals are often associated with human rights abuses and environmental damage in their extraction and trade, especially in the DRC (the Democratic Republic of the Congo) Region and neighboring countries. SCGP is committed to ensuring responsible sourcing practices and avoiding the use of Conflict Minerals in its supply chain and products. Through rigorous due diligence, assessment, survey and engagement with suppliers, SCGP aims to promote transparency and ethical sourcing in order to support sustainable development and contribute to a more responsible global supply chain with conflict-free products. If the use of Conflict Minerals is detected, SCGP will mitigate the issue by switching to suppliers that do not source these minerals from the DRC region. Moreover, SCGP will encourage suppliers to examine and alter their resource sourcing practices. This will be accompanied by conducting supplier assessments and audits to ensure compliance with established criteria, as outlined in the Supplier ESG performance and Sustainable Procurement Framework.
These minerals, mined from the Democratic Republic of the Congo and its neighboring countries, have long been associated with significant international concerns. They serve as a source of funding for armed groups and contribute to the escalation of conflict, human rights violations, and environmental degradation.
At present, SCGP does not have suppliers that supply 3TG and materials with those components in the production of goods, ensuring that all SCGP products are free from Conflict Minerals (Conflict-free).
SCGP’s Sustainable Procurement Framework ensures that every step of its procurement process is aligned with sustainability principles. The framework outlines SCGP’s commitment to responsible sourcing, supplier evaluation, and continuous monitoring of supplier performance to drive sustainability.
Procurement Process and Monitoring
SCGP follows a six-step procurement process to ensure suppliers are regularly evaluated for their ESG performance. This process includes supplier selection, evaluation, risk assessment, and continuous monitoring. The company uses KPIs to measure supplier performance and ensure that they align with SCGP’s sustainability objectives.
Additional Components:
Commitment: The process begins with a clear policy and expectations that guide the company’s approach to working with suppliers, emphasizing sustainability.
Measure:Throughout the process, performance is measured to ensure progress towards goals, and key metrics are tracked.
Reporting & Communication: Results and progress are communicated internally and externally, ensuring transparency and accountability in supplier relationships and sustainability efforts. This cyclical approach promotes ongoing monitoring, evaluation, and improvement, ensuring that the supplier base evolves to meet sustainability standards effectively.
Step 1. Supplier Selection + Approved Vendor List (AVL)
This step involves selecting suppliers based on predetermined criteria that align with company policies, especially concerning sustainability and ESG (Environmental, Social, Governance) goals. Approved suppliers are added to the Approved Vendor List (AVL), ensuring only those that meet the necessary standards are engaged.
SCGP implements a structured Supplier Selection and Approved Vendor List (AVL) process to ensure that all potential suppliers and business partners engaged by the company possess adequate capabilities and comply with clearly defined minimum requirements aligned with SCGP’s policies and organizational expectations. This process is governed by applicable internal regulations, corporate requirements, and relevant laws and regulations. The supplier selection and onboarding process comprehensively covers key issues, including Business Ethics, Labor and Human Rights, Occupational Health and Safety, Environmental Management, and Legal and Regulatory Compliance, thereby strengthening systematic supply chain governance and enhancing risk management from the upstream stage. To reinforce a risk-based supply chain management approach, SCGP applies commodity-based risk assessment, taking into account the nature of goods and services procured to reflect potential ESG and operational risks. The identified risk level is used to determine the appropriate depth of supplier due diligence, audit scope, and level of ongoing oversight starting from the supplier registration stage. As part of the onboarding and qualification process, SCGP conducts Supplier Audits based on standardized assessment criteria to verify suppliers’ management systems readiness and compliance with applicable requirements. The audit evaluation framework includes a scoring structure and overall performance classification, covering key areas such as compliance with laws and the Supplier Code of Conduct, risk management and business continuity management (BCM), as well as relevant management systems and certifications covering environmental and social issues (e.g. ISO 9001, ISO 14001, ISO 45001 or equivalent standards, including contractor safety requirements and Green Industry standards where applicable). Audit outcomes are used as a key input for supplier approval and inclusion in the Approved Vendor List (AVL).
Minimum Requirements for Supplier Registration and AVL Status
The minimum requirements applied to suppliers include the following:
- Suppliers are required to formally acknowledge and commit to compliance with the SCGP Supplier Code of Conduct, or demonstrate equivalent commitments through documented policies, requirements, or written practices aligned with the Code.
- Suppliers performing work on SCGP premises must acknowledge and comply with Life Saving Rules to ensure the safety of all parties.
- Suppliers involved in production processes and contractor activities must obtain safety certification under the SCG Contractor Safety Certification System (SCS) or comply with relevant safety requirements in accordance with the scope of work.
- Suppliers are subject to Supplier Audits conducted in accordance with SCGP’s standard assessment criteria, covering compliance with applicable laws and regulations as well as quality, environmental, and occupational health and safety management systems. Audit results are used to support decisions on supplier registration and the continuation of AVL status.
Step 2. Spend Analysis (Supplier Screening)
Suppliers are screened based on their business relevance through Spend analysis evaluates the financial impact of each supplier by analyzing procurement expenditures. This helps prioritize suppliers based on their spend volume and identify those that have a critical impact on the business or carry higher risk based on their ESG profiles.
To ensure responsible sourcing and effective ESG risk management, SCGP also incorporates the following criteria into its supplier screening process across different risk categories:
1. Country-Specific Risk
Suppliers are assessed based on ESG risks associated with the country in which they operate, including:
- Environmental Regulation Compliance: The strength and enforcement of environmental laws and regulatory frameworks.
- Political Instability: Risks arising from civil unrest, government instability, or corruption that may impact business continuity and ESG practices.
- Labor and Human Rights Conditions: Country-specific labor laws and their enforcement, particularly in high-risk regions.
2. Sector-Specific Risk
Suppliers operating in certain sectors face inherent ESG risks due to the nature of their activities. For example:
Service Sector (e.g., logistics, contractors):
- Human Rights Violations: Risks related to low-wage labor, excessive working hours, or poor working conditions.
- Occupational Safety: Frequency of workplace accidents or absence of safety management systems (e.g., ISO 45001).
Manufacturing Sector:
- High Energy and Resource Intensity: Risks from inefficient production processes or overuse of water and raw materials.
- Emission and Waste Management: Potential for air and water pollution due to poor environmental controls.
3. Commodity-Specific Risk
Certain commodities pose unique ESG risks due to their supply chain structure, environmental footprint, or social impact. SCGP considers:
Wood-Based Products:
- Deforestation and Biodiversity Loss: Sourcing from high-risk regions can threaten ecosystems and endangered species.
- Land-Use Conflicts: Risk of supplier involvement in land encroachment or disputes with indigenous communities.
- Third-Party Certifications: Requirement for certifications such as FSC or PEFC to ensure responsible forest management.
Chemical Products:
- Hazardous Waste Disposal: Risk of improper handling or disposal leading to soil, air, or water contamination.
- Environmental Non-Compliance: Suppliers lacking compliance with environmental standards (e.g., ISO 14001) or regulatory permits.
Step 3. Supplier Assessment
Supplier assessment involves evaluating suppliers' capabilities and ESG performance. This process includes gathering data on how suppliers align with the company's sustainability goals, conducting audits, and assessing compliance with labor practices, environmental regulations, and governance standards.
Conduct risk assessment and certify all suppliers annually and continually, applying enterprise risk management framework covering environmental, Social, and Governance issues and business relevance as Spend/Volume Analysis and substitutability.

Environment (E) Risks:
Potential on Greenhouse gas emissions, Energy consumption, Water consumption, Resource efficiency, Air pollution, Waste, Odor and Biodiversity as well as environmental concern (such as no restrict chemical , resource management and consumption, pollution potential, hazardous chemical over-limit , green label products, no conflict minerals).
Social (S) Risks:
Human rights and Labor rights such as child labor, forced labor, discrimination, freedom of association, right to collective bargaining, working hours, remuneration, occupational health and safety in manufacturing & service.
Governance (G) Risks:
Corporate Governance, Corruption, Bribery, Conflicts of interest, Legal Compliance, Conflict Minerals and Anti-Competitive practices as well as sourcing countries and locations’ political, social, economic, environmental, labor, regulatory situation, disputes, ESG concerns to be certain that SCGP can procure and secure all raw materials for all sites.
Remarks:
- Each commodity's supply chain structure, labor situation, land-use and resource intensity, energy consumption, emissions, material toxicity and pollution potential is considered in ESG risk consideration
- Background information on suppliers are determined such as spending volume, supplier location, country of origin, supplier code of conduct compliance and non-substitution.
Step 4. Supplier Segmentation
Suppliers are categorized into different segments based on their risk level, performance, and strategic importance. Typical segments might include general tier 1 suppliers, critical suppliers, and high ESG risk suppliers. Segmentation helps prioritize resources and efforts, ensuring high-risk suppliers receive focused attention.
Supplier Segmentation at SCGP
At SCGP, suppliers are segmented into four distinct groups based on their product & service and their potential impact on sustainability and business operations. This segmentation ensures that SCGP can manage risks, particularly ESG (Environmental, Social, Governance) risks, and maintain strong partnerships with suppliers critical to the company's operations.
General Tier 1 Suppliers
High potential sustainability risk (ESG) suppliers
Critical Suppliers
Critical Non-tier1 suppliers
1. General Tier 1 Suppliers
General Tier 1 suppliers refer to manufacturers and distributors of products and services that do business directly with SCGP. These suppliers provide goods and services but do not fall into the high-risk or critical categories in terms of sustainability or business operations.
However, if their product & service is critical because of high purchasing volume, critical components, or non-substitutable products. These suppliers are classified as:
2. Critical Suppliers (Significant Suppliers)
Critical Suppliers, also referred to as critical tier 1 suppliers, provide products or services that are vital to SCGP’s operations. These suppliers often account for a significant portion of SCGP’s procurement spend or provide non-substitutable products. This criticality must be determined as to what caused it by these suppliers. Therefore, these suppliers have to survey which supplier is critical to them. That leads to the next segmentation.
3. High Potential Sustainability (ESG) Risk Suppliers (Significant Suppliers)
High Potential Sustainability Risk Suppliers are manufacturers or distributors whose operations pose significant ESG risks, such as poor labor practices, environmental harm, or governance failures. Examples include risks related to human rights violations, improper waste management, or legal non-compliance.
4. Critical Non-tier 1 Suppliers
Critical Non-tier 1 Suppliers refer to manufacturers and distributors of products and services that do not do business directly to SCGP but deal with products services that are important to SCGP's Critical Suppliers.
Nevertheless, if we consider general tier-1 suppliers on potential impact on sustainability and business operations, The suppliers that are likely to cause adverse impacts from their improper operations are classified as:

This segmentation process enables SCGP to prioritize engagement and risk management by focusing on suppliers that are either critical to business operations or pose significant ESG risks. For instance, significant suppliers identified as having high ESG risks or being critical to operations undergo further evaluation and are included in supplier programs for improvement, such as initiatives to reduce GHG emissions or improve governance practices.
By monitoring and managing both direct and indirect suppliers, SCGP ensures a sustainable, transparent, and compliant supply chain, continuously advancing toward its ESG goals.
Step 5. Supplier Evaluation & Audit
This step involves continuous evaluation and formal audits to review and ensure suppliers meet the company's sustainability, supplier code of conduct and performance standards. Audits may include site visits, ESG assessments, and monitoring adherence to contractual obligations to avoid potential conflicts with ESG requirements.
SCGP has a process for regularly Supplier desk assessments and Supplier on-site assessments and evaluating suppliers’ performance in terms of delivery scheduling covering product and service quality, as well as criteria for assessing environmental, social and governance (ESG) risks in their operation which considers the impacts on environment, society along with business continuity comply with international standard such as ISO9001, ISO14001, ISO45001, ISO50001, TIS/OHSAS18001, UDHR, UNGC, UNGP, and ILO etc. and methodologies of relevant recognized industry in related activities such as TAPPI Standards, ISO46001, ISO22301, ISO17025, Green Industry to normalize acceptable practice in ESG and emergency responses on factories and businesses for all suppliers. Example of Consideration Topics on supplier audit form is law compliance, risk management, environment and safety management, etc. as criteria below.
Suppliers shall meet a minimum requirement 70%.
If not passed, suppliers shall improve ESG practice and performance within 6 months.
During the audit and post-evaluation of business partners, assessments are conducted in accordance with all five topics outlined in the SCGP Supplier Code of Conduct, as follows:
- Business Ethics
For example: a systematic supplier selection and registration process; prevention of fraud, corruption, and conflicts of interest; grievance mechanisms and whistleblower protection; enterprise risk management; and traceability systems and prevention of product adulteration. - Labor and Human Rights
For example: promoting knowledge and awareness of human rights; labor management systems or assessments such as SEDEX; lawful recruitment and employment practices; regulation of employee working hours; fair treatment of workers without discrimination; and assessment and management of labor and occupational safety risks; and living conditions; and living wages. - Occupational Health and Safety
For example: verification of ISO 45001 certification or equivalent standards; machinery maintenance; safety skill development for drivers; safety rules and procedures; inspection of emergency tools and equipment; and emergency preparedness and drills. - Environment and Climate Change Management
For example: compliance with environmental laws; product development initiatives; carbon footprint management; proper and lawful industrial waste management; efficient use of resources and energy; and overall environmental performance management. - Laws and Regulations
For example: possessing all required permits and complying with all applicable laws and regulations.
Approach
- Evaluate supplier’s capability by taking into account Environmental, Social and Governance (ESG) impact.
- Use Site Visit Questionnaire/Supplier Desk Assessments/Sourcing and Supply Department (2nd Party) /Third-Party Audit (Independent Accredited Auditing Company) to inquire into business practice as well as ESG impact.
- Conduct On-Site Visit/Supplier Desk Assessments /Sourcing and Supply Department (2nd Party) /Third-Party Audit (Independent Accredited Auditing Company) , and inform results of assessment along with supplier development plan, to increase the capacity of sustainable enterprise management.
| Audit 2024 | Actual (No. of Suppliers) |
Actual (%) | Complied with criteria |
|---|---|---|---|
| On-Site | 120 | 4% | All |
| Self | 669 | 23% | All |
| Total suppliers audited | 789 | 27% | All |
| Total suppliers Tier 1 | 2,930 |
Significant Supplier-Critical Supplier
Conduct Supplier Assessment, according to the type of business risks efficiently, including the following:
- Plant Reliability Assessment, through site visit and review of business operation/approach
- Supplier Desk Assessments
- On-site Audit to be conducted by an internal entity within the BU/company
- Monitor critical non-tier 1 supplier, using Significant Supplier-Critical Supplier Questionnaire or through interviewing, or conducting media and stakeholder analysis
- Third-Party Audit (Independent Accredited Auditing Company), or business assessment criteria, as well as Environmental, Social and Governance impact.
Significant Supplier-High Potential Sustainability (ESG) Risk Supplier
Perform Supplier on-site assessments through either a Third-Party Audit (Independent Accredited Auditing Company) or by an internal entity within the Business Unit.The ESG assessment encompasses specific criteria, accompanied by actionable recommendations aimed at addressing any identified gaps. In terms of audits, there are Supplier Desk Assessments, On-Site Audit, and Third-Party Audit(Independent Accredited Auditing Company) . If a supplier is unable to meet the specified standards and criteria, the company will consider temporarily suspending the purchase or removing the supplier from the list of vendors. By conducting an ESG assessment, if they are identified as a Significant Supplier-critical supplier with a high risk rating, SCG will conduct thorough investigations and develop timely corrective and preventive actions, ensuring continuous follow-up and re-assessment until improvements are achieved.
Step 6. Initiative & Improvement Plan
Based on evaluations, improvement plans are developed to address any gaps in supplier performance. This could involve corrective actions, such as targeted training, collaboration on ESG projects, or process improvements. These initiatives aim to enhance both the supplier's and the company’s sustainability performance.
Examples of Corrective Actions and Improvement Plans:
1. For Critical Suppliers:
- Monitoring Supply Chains: SCGP monitors critical suppliers' operations and related supply chains to ensure compliance with sustainability goals.
- Supplier Diversification: The company diversifies its supply base to reduce risks associated with dependency on critical suppliers.
- Supplier Audits and Selection: Continuous supplier evaluation and selection processes ensure high standards are maintained.
- Long-Term Contracts and Collaboration: SCGP fosters long-term relationships with suppliers, encouraging deeper collaboration on sustainability initiatives.
- Supplier Risk Mitigation: Regular audits, risk assessments, and corrective actions help mitigate risks posed by critical suppliers.
2. For High Potential Sustainability (ESG) Risk Suppliers:
- Environmental Impact Reduction: Initiatives such as the reduction and effective use of non-renewable resources, alongside collaborative efforts to find alternative raw materials, are put in place.
- Hazardous Waste Management: Specific actions are taken to address hazardous waste generated by suppliers and ensure compliance with environmental regulations.
- Collaborative ESG Projects: SCGP collaborates with suppliers to develop products that use fewer resources without compromising quality, helping both parties meet sustainability targets.
3. For Medium and Low Potential Sustainability (ESG) Risk Suppliers:
- Environmental Impact Reductions: Reduce and effectively use non renewable natural resource in production as well as replacing by renewable material. Follow up operation of medium & low ESG risk suppliers. Furthermore, reduce activities caused environmental impact.
- Collaborative ESG Projects: Collaborate with supplier to develop product to use less resource with same property/quality.
4. Supplier Collaboration & Partnership: SCGP encourages active participation from its suppliers, particularly those providing raw materials like wood logs and chips, in sustainable sourcing initiatives. These initiatives include:
- Training Programs: Suppliers are provided with targeted training sessions to enhance knowledge and competencies in ESG practices, such as improving safety standards or sustainable resource usage.
- On-site Visits and Audits: SCGP conducts on-site visits to give feedback, suggestions, and recheck compliance with sustainability and operational standards.
- Addressing Raw Material Impact: Collaboration with suppliers ensures that the impacts of raw materials on the environment are minimized through joint actions and projects.
We encourage our wood logs & wood chips suppliers to participate in our sustainable sourcing initiatives:
- Set work instruction to address and assess risk of the origin of wood logs/chips
- Conduct training to enhance knowledge and competency
- On-site visit to give suggestion and recheck compliance
Collaboration with suppliers to address impacts of raw materials





Sustainable Supply Chain Measurement
To ensure implementation of sustainability by supplier, and efficient proceeding of procurement as well as compliance and compatibility with the Sustainable Development Framework under governance principle, all plans and results, including improvement and corrective actions, related to sustainable procurement framework have to be measured by taking into account and monitored under the oversight of SCGP Sustainable Supply Chain Committee quarterly.
Participation Approaches
- Visit suppliers/contractors’ places to exchange of ideas and listen to their suggestions or recommendations for improvement.
- Cultivate safety consciousness, raise awareness, and promote working behavior to build a safety culture.
- Organize seminars to share new knowledge and trends that may affect business partners’ operations.
- Enhance the performance of transportation contractors through assessment and development under the annual Sustainability Program.
- Establish measures for business partners, including the application of digital and online
- Benchmark with global trends, regulations and peers to develop suppliers for more competitiveness such as SCGP Supply Chain Network Climate Action Training

Supplier Training and Development
SCGP provides training programs for suppliers through events like Supplier Day, where suppliers receive education on human rights, governance, climate action, and greenhouse gas (GHG) reduction. In addition, SCGP offers resources and support to build supplier capacity and improve their overall sustainability performance.

Business Partner Day 2025


On June 25, 2025, SCGP hosted its Business Partner Day 2025, attended by valued Business Partners from various workgroups. The event highlighted the importance of managing greenhouse gas emissions and ensuring workplace and transportation safety. SCGP's CEO and executives discussed relevant policies and practices for achieving company goals. Furthermore, Business partners with strong track records in greenhouse gas and safety management shared their knowledge, promoting best practice adoption. The criteria for future Sustainability Awards, recognizing Business Partners with outstanding ESG performance, were also presented. Finally, the "Recognition for Sustainability Collaboration" award was given to 15 companies for their collaborative efforts in greenhouse gas management, underscoring a shared commitment to achieving Net Zero 2050.
SCGP Supply Chain Network Climate Action Training


On April 30, 2025, SCGP, in collaboration with SCGJWD Academy and Prince of Songkla University, organized a seminar to provide knowledge on Carbon Footprint for Organization (CFO) and Carbon Footprint of Products (CFP) to over 30 Strategic Suppliers. The seminar aimed to educate participants on the origins and significance of Greenhouse Gases and the calculation methods for CFO and CFP. The training covered both theoretical and practical aspects, utilizing worksheets that helped summarize Activity Data and Emission Factors. This approach provided a comprehensive overview of the calculation process and facilitated the actual computation of activities within each company. The goal was to submit the CFP values to SCGP for use in calculating GHG Scope 3 emissions in the future.
Building on the training, SCGP further initiated a project development phase with selected suppliers. Three suppliers participated in a hands-on CFP calculation project, conducted between December 2025 and March 2026, with technical support from expert consultants who also served as the program instructors. As a result, participating suppliers were able to independently complete CFP calculations for their products and gain practical experience in preparing documentation aligned with the TGO certification process.
Contractor Safety Refreshment Training with Business Partners


Each year, SCGP organizes sharing and training sessions to provide business partners with knowledge on workplace safety. These include topics such as working with electrical systems, Lockout-Tagout (LOTO), and incident reporting systems, as well as emergency response procedures, such as fire incidents. In addition, reviews are conducted to reinforce understanding of the factory’s safety requirements and policies, as well as relevant social laws and regulations.
Supplier Day 2023
SCGP organized the SCGP Supplier Day 2023 to engage with business partners on various ESG topics, including COC, Human Rights, Anti-corruption, and GHG. The event also covered topics related to Safety, such as LSR-GSR and Good transportation. A total of 650 business partners (with 1,300 attendees) were invited to participate in the event, which took place in 7 rounds throughout the months of April and May 2023.


Supplier Day 2022
SCGP, together with SCG and affiliates, organized “Supplier Day 2022” to communicate and encourage participation in solving world problems by applying ESG 4 Plus and the revised Supplier Code of Conduct which addresses the important issues that are in the interest of stakeholders such as forced labor and environmental data collection to suppliers. Moreover, the workshop on topic 1. Human Rights, 2. Climate Change and 3. Governance and Business Ethics was held to share ideas and acknowledge as well as support needed for the future development of the partnership. There were 123 participants from 81 key suppliers.

Enhance Competency in Service with Waste Management Suppliers
SCGP has undertaken a project to develop a waste management supplier in order to reduce the potential risk of waste transportation from SCGP's factory to the supplier’s site. The training to the supplier's employees to raise awareness on safety and providing quality services with heart provided by expert instructors from SCG Skills Development School. In result there was no complaints of safety violations or service issues in 2022. In the future, key performance indicator (KPI) evaluations will be conducted every quarter to create lasting change.



Conduct training sessions to provide legal knowledge related to work
Waste Management
From the announcement of the Ministry of Industry regarding the management of waste or unused materials in the year 2023, which was recently enacted, SCGP has implemented and conveyed this to relevant suppliers in mid-2024. Expert speakers from the Department of Industrial Works were invited to explain and answer questions. There was significant interest from suppliers, with 29 participants from 11 companies that manage waste for SCGP attending the session.


Supplier support (remote/on-site) on implementation of corrective/improvement actions
SCGP follows suppliers’ action at site. In case, we find gap for improvement so we will inform relevant suppliers to solve problems together such as Brush-up training on scaffolding as attached. SCGP support working in safe condition and improving working efficiency at the same time.
Supplier Collaboration & Partnership ; wood logs and wood chips suppliers
We actively encourage our wood logs and wood chips suppliers to participate in our sustainable sourcing initiatives through the following actions:
- Establish Work Instructions: Set clear guidelines to assess and address the risks associated with the origin of wood logs and wood chips.
- Training Programs: Provide training to enhance suppliers' knowledge and competencies related to sustainable practices.
- On-site Visits: Conduct regular on-site visits to offer suggestions, monitor progress, and ensure compliance with our standards.
- Collaborative Impact Mitigation: Work closely with suppliers to address and minimize the environmental and social impacts of raw material sourcing.





This approach fosters strong partnerships and ensures that suppliers contribute to our sustainability goals.
SELF-LEARNING
Providing Knowledge and Enhancing ESG Skills for Company Buyers
- The Sustainable Supplier Committee developed an E-learning system to enhance company buyers' knowledge and abilities regarding ESG programs and procurement practices.
- The system supports the implementation of the Sustainable Procurement Framework, which is a guideline for SCG Group companies to adopt sustainability practices with suppliers.
- The framework focuses on risk management processes for economic, environmental, social, and governance (ESG) issues.
- The approach aligns with different risk levels, focusing on:
- Quality and quantity of products and services.
- Timely delivery according to customer requirements.
- Compliance with laws and quality assurance systems to prevent and mitigate risks.
- The online learning module takes approximately 30 minutes to complete.
Target: Annually, 100% of Buyers have passed training on ESG knowledge.
Actual: In 2024, 100% of Buyers passed training on ESG knowledge.
A post-test system is included to assess participants' knowledge after completing the training.

SCGP is committed to reducing greenhouse gas (GHG) emissions throughout its supply chain. Through innovation, collaboration, and sustainable practices, SCGP works with suppliers to reduce their carbon footprint, adopt renewable energy sources, and develop greener logistics.

SCGP Encourages Businesses in Packaging Value Chain to Transform for Greenhouse Gas Reduction
Read MoreEnergy Management and Climate Change
- Gathered information and calculated GHG Scope 3 using the emission factor provided by Thailand Greenhouse Gas Management Organization (Public Organization) or TGO. Information was reviewed by third parties and continued into 2023. Buyers had an opportunity to learn about GHG Scope 1, 2, and 3, including the carbon footprint of products through a special training to raise their awareness and support GHG measurement of suppliers. The training was attended by 160 buyers in total.
- Cooperated with 2 suppliers to calculate the emission factors of each product. With 2023 as the first year of this program, the focus was on Carbon Footprint for Organization (CFO) and Carbon Footprint of Products (CFP) in order to facilitate future GHG reduction planning in an efficient manner.
- Held 2023 Supplier Day to share and raise awareness on ESG knowledge and guidelines of SCGP. The topic on operations to reduce GHG emission were also included.
- According to materiality through value chain, Climate Action has been identified as the top priority. Therefore, greenhouse gas (GHG) reduction is a significant environmental focus, with direct effects on lowering GHG emissions from both SCGP’s activities and those of our suppliers, particularly in the acquisition and delivery of raw materials. SCGP has set a GHG reduction target of 25% by 2030 for GHG Scope 1, 2, and 3 emissions. This target extends to the supply chain, especially for suppliers related to Category 1 (Raw Materials) and Category 3 (Fuel) in Scope 3. As part of this initiative, SCGP organized a training program on carbon footprint assessment for its business partners. The purpose of this program was to provide an understanding of SCGP’s ESG policies and guidelines, with a specific focus on GHG Scope 3 emissions. The training, which covered the process and methods for collecting carbon footprint data, was held online on February 15, 2023.Moving forward, GHG reduction projects will be a major focus starting from 2023, in alignment with SCGP's broader climate goals.

GHG reduction project (GHG Scope 1,2,3)
SCGP is collaborating with a significant suppliers that has a relatively high energy consumption in their production process. The collaboration aims to study the feasibility of utilizing renewable energy, specifically solar cells. The goal is to reduce the amount of electricity purchased and increase the use of renewable energy sources.
SCGP follows SCG Supply chain decarbonization to engage suppliers (Strategic Suppliers and High Impact Suppliers) to share emission factors for accurate calculation on GHG Scope 3 and techniques to collect data for GHG calculation so SCGP can benchmark data from suppliers. At the same time, they can share each other to improve and leverage their solutions and practice as standardization. Strategic Suppliers starts decarbonization with SCGP first due to their readiness and potential to reduce GHG. After that, SCGP works with High Impact Suppliers (In 2023-2024, SCGP takes efforts on strategic suppliers. In 2025, SCGP will focus on high impact groups).



Sourcing EV Transportation Service Suppliers to Reduce Greenhouse Gas Emissions
SCGP is commited to reducing greenhouse gas emissions in its operations and has partnered with a supplier providing electric vehicle (EV) transportation services, which are efficient and can meet various types of work requirements. This is intended to replace the coventional use of fossil fuel vehicles. The initiative began with EV delivery trucks, after studying and testing them with suppliers since 2021. For Transporting paper rolls and pulp between factories in Ratchaburi Province and Saraburi Province, SCGP invests in the installation of electric charging stations at origin and destination, and will begin operations for finished product transportation at the beginning of 2023 with 7 vehicles from selected suppliers, and will expand its operation to other product groups and shuttle buses for employees in the future. Additionally, electric vehicle (EV) trucks for transporting goods can reduce greenhouse gas emissions by 475,087 kilograms of carbon dioxide equivalent per truck per year, and reduce energy costs by 50-60% compared to a diesel truck.

Innovation in Sustainable Sourcing
SCGP continuously explores innovative approaches to sustainable sourcing. This includes reducing waste, using eco-friendly packaging materials, and developing energy-efficient processes. SCGP’s suppliers are encouraged to embrace these innovations to improve sustainability and reduce environmental impact.
SCGP guarantee the origin of pulp, wood logs and wood chips used in our manufacturing through FSC™ Certification.
Pulp Sourcing
100% of our imported pulp is FSC™-certified.
Wood Logs & Wood Chips Sourcing
100% of wood logs & wood chips used in our manufacturing is FSC™-certified.
- 5% is FSC™-FM (Forest Management) from SCGP forestry products and contracted farms.
- 95% is FSC™-CW (Controlled Wood) from external sourcing (FSC™ controlled wood mitigates the risk of forest products originating from unacceptable sources (fsc.org/en/cw).



SCGP can trace the recycled paper bales back to a country of origin of 100% suppliers which sell the recycled paper bales (OCC). We have imported OCC paper bales from various countries around the world. To be certain about their quality and where they come from, our sourcing and supply chain management have inspection standards including some procedures to examine imported waste paper before getting into the mills.
The results of the ESG risk assessment initially focus on critical supplier ,and then ESG Risks. If a supplier is assessed as having a high ESG risk, a detailed Corrective Action Plan, including specific actions and timelines, must be established. The implementation of these corrective actions is monitored under the oversight of the SCGP Sustainable Supply Chain Committee.
Significant Supplier Monitoring and Assessment Criteria Overview (2020-2025)
| Significant Supplier Monitoring | Year | |||||
|---|---|---|---|---|---|---|
| 2020 | 2021 | 2022 | 2023 | 2024 | 2025 | |
| Critical Tier 1 Suppliers | 6 | 7 | 2 | 4 | 49 | 74 |
| High Potential ESG Risk | 0 | 0 | 0 | 0 | 0 | 0 |
| Significant Supplier (Critical Tier 1 Supplier + High Potential ESG Risk) | 6 | 7 | 2 | 4 | 49 | 74 |
| Critical Non-Tier 1 Suppliers | - | - | 38 | 22 | 334 | 442 |
| % of total spend on significant suppliers in Tier-1 | 12 | 10 | 1 | 0.4 | 3 | 2 |
Remarks: In 2025, Total number of Tier-1 suppliers = 4,115 , %Critical Tier-1 = 1.8
In 2025, a total of 74 Critical Tier 1 suppliers, primarily in the industrial production machinery category, were assessed and No high ESG risks that covers business, environmental, social and governance.
| Criteria | Weight |
|---|---|
| Environment and occupational health & safety management | 30% |
| Quality Management Policy and ESG policy | 25% |
| Human Rights Management | 15% |
| Resources Management | 10% |
| Production | 10% |
| Distribution | 5% |
| Compliant management | 5% |
| Supplier Assessment | FY2024 |
|---|---|
| Total number of suppliers assessed via desk assessments/on-site assessments | 789 |
| Number of suppliers assessed with substantial actual/potential negative impacts | 49 |
| % of suppliers with substantial actual/potential negative impacts with agreed corrective action/improvement plan | 100 |
| Number of suppliers with substantial actual/potential negative impacts that were terminated | 0 |
| Total number of suppliers supported in corrective action plan implementation | 49 |
| Total number of suppliers in capacity building programs | 49 |
Procurement Spend Ratios by Supplier Categories in 2025
The Ratio of Procurement Spend on Products and Services by Category in 2025
The Ratio of Procurement Spend on Products and Services by Group of Suppliers in 2025
The Ratio of Procurement Spend of High Potential Sustainability Risk Suppliers in 2025
Examples of corrective action
- Reduce and effectively use non renewable natural resource in production as well and seek substitute raw material
- Follow up operation of medium ESG risk supplier and reduce activities caused environmental impact
- Collaborate with supplier to develop product to use less resource with same property/quality
Corrective actions have been monitored under the oversight of SCGP Sustainable Supply Chain Committee
Performance 2025
contractors.
4,302 million Baht
1) the impact on the environment caused by objects/things and services throughout the lifecycle of use and
2) an environmental management system
Supplier Governance and Enhance towards Sustainability
Strategy
Select and assess suppliers with the capability for sustainable business.
Implementation
Evaluate vendors in terms of quality, cost and delivery (QCD Supplier Evaluation).
Target
100% suppliers under Approved Vendor List (AVL) receive vendor evaluation (QCD Supplier Evaluation)

Strategy
Conduct risk assessment and supplier segmentation to formulate strategy and supplier development plan corresponding with the risks.
Implementation
Conduct a supplier assessment program and segmentation of critical suppliers with a systematic approach.

Implementation
Conduct sustainability risk assessment and supplier segmentation since 2018.
Target
100% of suppliers in procurement value passed the annual Environmental, Social, and Governance (ESG) risk assessment.

Strategy
Develop and enhance supplier's capability towards sustainability.
Implementation
- Promote and audit suppliers for registration in the Green Procurement List.
- Purchase products and services according to the Green Procurement List.


Implementation
Promote and support suppliers to participate in the assessment of Green Industry (GI)

Strategy
Develop and enhance contractor’s capability towards sustainability.
Implementation
- Raise awareness and behavioral change to create safety culture.
- Use safety management system to uplift contractors safety standard.
- Having contractors informed and signed for Life Saving Rules in every access for work.
Target
100% of contractors are certified by the SCG Contractor Safety Certification System (SCS) every year

Target
100% major carrier certified under Fleet Carriers Standards.

Target
Zero Lost Time Injury Frequency Rate (LTIFR) of contractors (per 1,000,000 hours worked) within year 2030.

Strategy
Select and assess suppliers with the capability for sustainable business.
Implementation
- Conduct following to Supplier Code of Conduct
- Started supervising new and main suppliers to commit to comply SCGP Supplier Code of Conduct
Target
100% of suppliers in procurement value committed to complying with SCGP Supplier Code of Conduct.

Credit Term Policy for Suppliers
Current situation resulted in an economic recession, causing entrepreneurs to have lack liquidity. SCGP realized the situation and wanted to maintain the supply chain as well. Therefore, SCGP encouraged SCGP's SME partners to continue their business without any financial liquidity problems by setting 'Credit Term Policy' to reduce the credit term to allow business partners to increase the working capital faster with payment in 7-180 days depends on products categories.
In 2025, the average payment period was 42 days.