การสร้างคุณค่าที่ยั่งยืนสู่คู่ธุรกิจ
การสร้างคุณค่าที่ยั่งยืนสู่คู่ธุรกิจ
คู่ธุรกิจตลอดห่วงโซ่อุปทานของ SCGP มีส่วนสำคัญในการสร้างการเจริญเติบโตทางเศรษฐกิจ และความรับผิดชอบต่อสิ่งแวดล้อมและสังคมร่วมกัน SCGP จึงให้ความสำคัญกับการคัดเลือกคู่ธุรกิจที่มีศักยภาพ และประเมินการดำเนินงานของคู่ธุรกิจที่ครอบคลุมด้านสิ่งแวดล้อม สังคม และบรรษัทภิบาล (ESG) และสร้างความร่วมมือเพื่อให้เติบโตร่วมกันอย่างยั่งยืน
- คัดเลือกและประเมินคู่ธุรกิจที่มีศักยภาพในการดำเนินธุรกิจ
- ประเมินความเสี่ยง และจัดกลุ่มคู่ธุรกิจเพื่อกำหนดกลยุทธ์และวางแผนพัฒนาธุรกิจให้สอดคล้องกับความเสี่ยง
- พัฒนาและยกระดับศักยภาพคู่ธุรกิจสู่ความยั่งยืน
- สร้างความตระหนัก ความรู้ ความสามารถของพนักงานในการจัดหาและจัดซื้ออย่างมีประสิทธิภาพ
- ตรวจประเมินคู่ธุรกิจให้เป็นไปตามข้อกำหนด
| เป้าหมาย | ผลการดำเนินการปี 2568 |
|---|---|
| คู่ธุรกิจร้อยละ 100 ของมูลค่าการจัดหา แสดงความมุ่งมั่นที่จะปฏิบัติตามจรรยาบรรณคู่ธุรกิจ SCGP | ร้อยละ 96 |
| คู่ธุรกิจร้อยละ 100 ของมูลค่าการจัดหา ผ่านการประเมินความเสี่ยงด้านสิ่งแวดล้อม สังคมและบรรษัทภิบาลหมายเหตุ: มูลค่าการจัดหา หมายถึง มูลค่าตั้งแต่ 1 ล้านบาทขึ้นไป ในการจัดหาแต่ละปีผลการดำเนินงานปี 2568ร้อยละ 96ร้อยละ 100 | ร้อยละ 100 |
หมายเหตุุ: มูลค่าการจัดการ หมายถึง มูลค่าตั้งแต่ 1 ล้านบาทขึ้นไป ในการจัดหาแต่ละปี
สารจากคณะกรรมการ
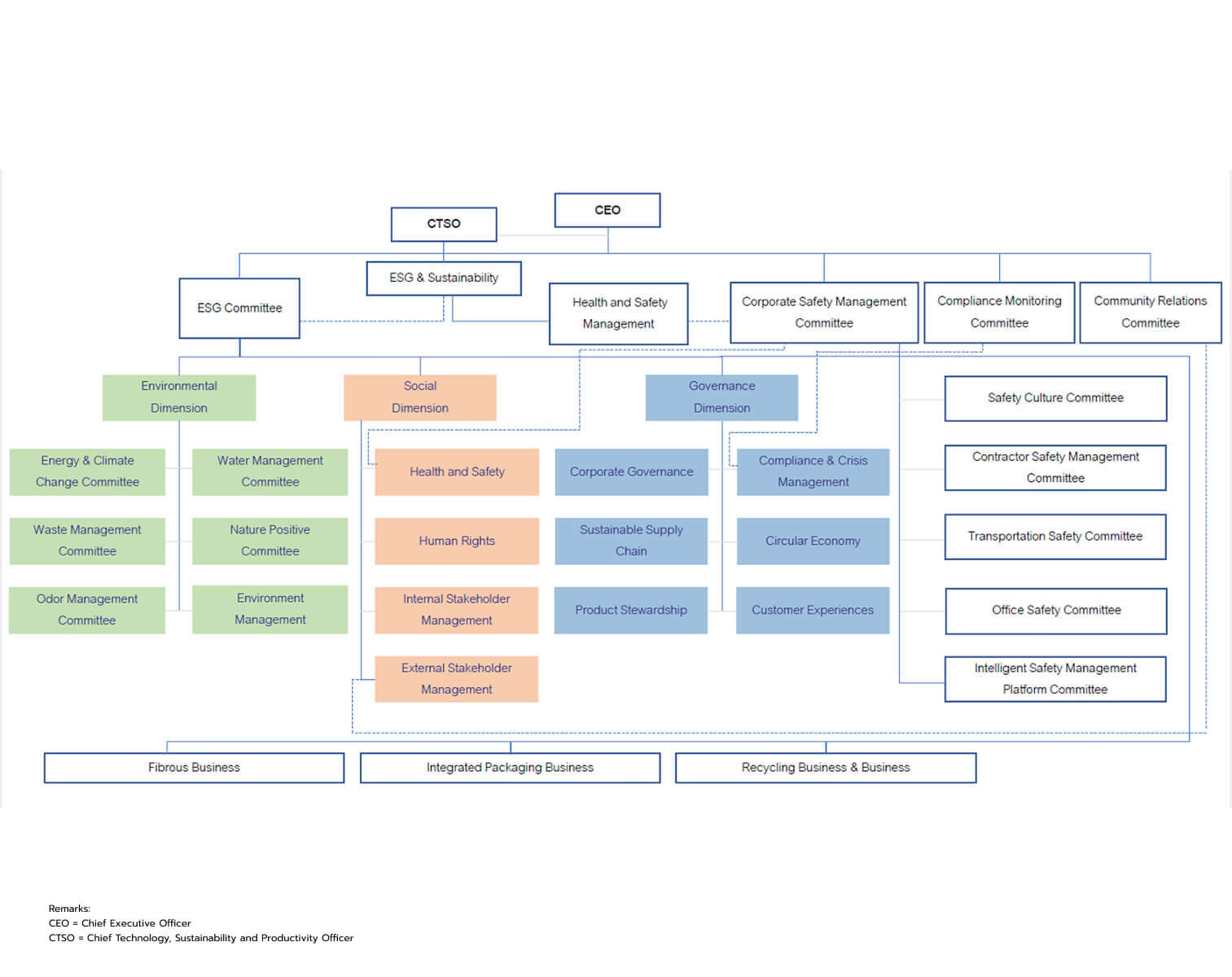
SCGP ESG Committee

คณะกรรมการสายโซ่อุปทาน (Supply Chain) ได้รับมอบหมายหน้าที่ดังต่อไปนี้:
- การกำหนดนโยบายและกลยุทธ์: พัฒนานโยบาย กลยุทธ์ เป้าหมาย และแผนงานเพื่อส่งเสริมการพัฒนาธุรกิจอย่างยั่งยืน โดยใช้แนวคิดซัพพลายเชนที่ยั่งยืน
- การประเมินความเสี่ยงด้าน ESG: ประเมินความเสี่ยงด้านสิ่งแวดล้อม สังคม และบรรษัทภิบาล (ESG) ที่เกี่ยวข้องกับผลิตภัณฑ์และบริการจากผู้จำหน่ายและผู้รับเหมา รวมถึงการดำเนินการโปรแกรม ESG สำหรับซัพพลายเออร์ และให้ความสำคัญกับคู่ธุรกิจเหล่านี้
- ความร่วมมือในโครงการ ESG: จัดทำแผนปฏิบัติการและโครงการร่วมกับซัพพลายเออร์ เช่น โครงการลดการปล่อยก๊าซเรือนกระจก (GHG) เพื่อประโยชน์ต่อบริษัทและคู่ธุรกิจ
- การตั้งเกณฑ์ประสิทธิภาพ ESG: กำหนดเกณฑ์หรือความคาดหวังสำหรับประสิทธิภาพ ESG ให้เหมาะสมกับระดับความเสี่ยงที่เกี่ยวข้องกับการใช้ผลิตภัณฑ์และบริการจากผู้จำหน่ายและคู่ธุรกิจ
- ความโปร่งใสและการเปิดเผยข้อมูล: ศึกษาและเปิดเผยข้อมูลเกี่ยวกับการจัดการซัพพลายเชนที่ส่งผลกระทบต่อผู้มีส่วนได้เสียและผู้ประเมิน ESG อย่างเปิดเผย
- การกำกับดูแลและติดตามความก้าวหน้า: ดูแล ติดตาม และตรวจสอบความก้าวหน้าของกิจกรรมต่าง ๆ เพื่อให้แน่ใจว่าคู่ธุรกิจกำลังดำเนินการพัฒนาอย่างยั่งยืนตามแผนที่กำหนดไว้
- โปรแกรม ESG และการดำเนินการของซัพพลายเออร์ทั้งหมดที่จัดทำขึ้นโดยคณะกรรมการสายโซ่อุปทาน (Supply Chain) จะถูกนำมาหารือในการประชุมคณะกรรมการ ESG ที่มี CEO และผู้บริหารที่เกี่ยวข้องเป็นผู้นำ ซึ่งจะจัดขึ้นทุกสามเดือน ในการประชุมเหล่านี้ ประสิทธิภาพ ESG และโปรแกรมที่เกี่ยวข้องกับซัพพลายเออร์จะได้รับการตรวจสอบ เพื่อให้มั่นใจว่ามีความสอดคล้องกับแนวโน้ม ESG ระดับโลกและข้อกำหนดต่าง ๆ และปรับใช้ให้เหมาะสมกับแผนการดำเนินงานของ SCGP
- ตัวอย่างเช่น ความหลากหลายได้ถูกรวมเข้าไปในซัพพลายเชนผ่านการสำรวจซัพพลายเออร์และการทำกิจกรรมเพื่อส่งเสริมการรวมกลุ่มทางสังคม SCGP ได้จัดโครงสร้างองค์กร กำหนดพนักงานที่รับผิดชอบ และเสริมสร้างการกำกับดูแลกิจการให้สอดคล้องกับการดำเนินธุรกิจของบริษัท
- บริษัทมุ่งมั่นที่จะรักษากระบวนการตรวจสอบและถ่วงดุลอย่างเป็นระบบ เพื่อให้แน่ใจว่าการกำกับดูแลกิจการเป็นไปอย่างมีประสิทธิภาพ ซึ่งเป็นสิ่งสำคัญในการสร้างคุณค่าและโอกาสสำหรับการเติบโตอย่างยั่งยืน อีกทั้งยังสร้างความมั่นใจว่า SCGP ดำเนินธุรกิจด้วยความรับผิดชอบ โปร่งใส และเป็นธรรม พร้อมทั้งเป็นแบบอย่างที่ดีในการกำกับดูแลและจริยธรรมขององค์กร
SCGP ได้จัดทำ จรรยาบรรณคู่ธุรกิจเอสซีจี แพคเกจจิ้ง (SCG Packaging’s Supplier Code of Conduct) เพื่อให้คู่ธุรกิจของ SCGP มีความเข้าใจที่ถูกต้อง และนำไปเป็นมาตรฐานในการดำเนินธุรกิจร่วมกัน โดยมีหลักการ 5 ข้อ ได้แก่
4. สิ่งแวดล้อมและการรับมือกับการเปลี่ยนแปลงสภาพภูมิอากาศ
5. กฎหมายและข้อกำหนด
คู่ค้า/คู่ธุรกิจสามารถแจ้งร้องเรียนการปฏิบัติอย่างไม่เป็นธรรมต่อคู่ค้า/คู่ธุรกิจ ตามหลักบรรษัทภิบาลเอสซีจี แพคเกจจิ้ง ได้ตามช่องทางที่กำหนดไว้ที่ระบบรับข้อร้องเรียนและแจ้งเบาะแสบนเว็บไซต์ Whistleblowing System SCG Packaging
นโยบายและแนวปฏิบัติในเรื่องความขัดแย้งทางผลประโยชน์ (Conflict of Interest)
SCGP ได้ยกระดับกระบวนการตรวจสอบและคัดเลือกคู่ธุรกิจ (Supplier) ให้มีความโปร่งใสและสอดคล้องกับหลักธรรมาภิบาลตาม supplier Code of conduct ในข้อที่ 1 จริยธรรมทางธุรกิจ (Business Ethics) โดยได้กำหนดให้คู่ธุรกิจทุกรายต้องเปิดเผยข้อมูลผ่าน "แบบฟอร์มประกาศความขัดแย้งทางผลประโยชน์" ซึ่งเป็นส่วนหนึ่งของกระบวนการคัดกรอง (Screening Process) สรุปสาระสำคัญของกระบวนการตรวจสอบเพิ่มเติมดังนี้:
วัตถุประสงค์: เพื่อสร้างความโปร่งใสและป้องกันความขัดแย้งทางผลประโยชน์ที่อาจเกิดขึ้นจากการมีความสัมพันธ์ระหว่างคู่ธุรกิจกับพนักงาน กรรมการ หรือผู้บริหารของ SCGP
กระบวนการ: คู่ธุรกิจต้องชี้แจงความสัมพันธ์ที่อาจก่อให้เกิดความขัดแย้งทางผลประโยชน์ในด้านต่างๆ ได้แก่
- การมีส่วนได้เสียทางการเงิน: พนักงานของ SCGP เป็นเจ้าของหรือมีผลประโยชน์ทางการเงินในบริษัทของคู่ธุรกิจ
- ความสัมพันธ์ด้านการจ้างงาน: ผู้บริหารของคู่ธุรกิจเป็นอดีตพนักงาน SCGP ในช่วง 2 ปีที่ผ่านมา หรือมีการเสนองานให้แก่พนักงาน SCGP
- ความสัมพันธ์ส่วนตัว: ผู้บริหารของคู่ธุรกิจมีความสัมพันธ์ทางครอบครัวหรือทางธุรกิจกับพนักงานของ SCGP
- การรับผลประโยชน์: คู่ธุรกิจมีการมอบของขวัญหรือสิ่งมีค่าอื่นใดให้แก่พนักงานหรือผู้บริหารของ SCGP
การตรวจสอบและอนุมัติ: เอกสารดังกล่าวจะถูกตรวจสอบโดยคณะกรรมการภายในของ SCGP เพื่อประเมินความเหมาะสม และวางแผนบริหารจัดการหากพบความขัดแย้งทางผลประโยชน์ เพื่อให้มั่นใจว่าการคัดเลือกคู่ธุรกิจเป็นไปอย่างเป็นธรรมและโปร่งใส
Supplier ESG Performance
ผู้ขายทุกรายต้องปฏิบัติตาม SCGP Supplier Code of Conduct เมื่อทำงานร่วมกับ SCGP ในช่วงระยะเวลาการให้บริการ SCGP จะดำเนินการประเมินผู้ขาย (ขั้นตอนที่ 5 ใน Tab “Sustainable Procurement Framework”) เพื่อให้มั่นใจว่าผู้ขายปฏิบัติตาม SCGP Code of Conduct และกฎหมายที่เกี่ยวข้อง นอกจากนี้ สำหรับการตรวจประเมิน โดยเฉพาะกรณีสัญญาบริการ จะมีเกณฑ์การให้คะแนนดังนี้
- คะแนน < 50%: ไม่สามารถจัดซื้อได้
- คะแนน ≥ 50% แต่ < 70%: สามารถอนุมัติได้ โดยต้องดำเนินการแก้ไขปรับปรุงภายใน 6 เดือน (3 เดือนสำหรับงานบริการ)
- คะแนน ≥ 70%: สามารถจัดซื้อได้
หากพบว่าผู้ขายไม่ผ่านเกณฑ์ที่กำหนด ผู้ขายจะต้องดำเนินการปรับปรุงผลการดำเนินงานของตน รวมถึงแนวปฏิบัติด้านสิ่งแวดล้อม สังคม และธรรมาภิบาล (ESG) โดยคะแนนของผู้ขายต้องเพิ่มขึ้นถึงอย่างน้อย 70% ภายในระยะเวลา 6 เดือน (หรือ 3 เดือนสำหรับงานบริการ) หากไม่สามารถดำเนินการได้ตามระยะเวลาที่กำหนด จะถูกตัดสิทธิ์จากการทำสัญญา
การคัดเลือกผู้ขายและการให้สัญญา:
ในระบบ Supplier Performance System จะมีการรวบรวมข้อมูลพื้นฐานและผลการดำเนินงานของผู้ขาย พร้อมให้คะแนนในหลายหมวดหมู่ คะแนนดังกล่าวสามารถนำมาเปรียบเทียบได้จากหลายมุมมอง ทำให้สามารถกำหนดวิธีการจัดลำดับความสำคัญได้หลากหลาย เช่น การเปรียบเทียบผลการดำเนินงานที่ผ่านมาและราคากับคะแนนการตรวจประเมิน เพื่อใช้ในการคัดกรองและคัดเลือกผู้ขายสำหรับการเข้าร่วมการประมูล
ในขณะเดียวกัน หากผู้ขายมีผลการดำเนินงานที่โดดเด่นด้าน ESG จะต้องผ่านเกณฑ์พื้นฐานก่อน ซึ่งรวมถึงการปฏิบัติตามกฎหมายที่เกี่ยวข้อง มาตรฐานความปลอดภัยของ SCGP และเกณฑ์การคัดกรองเพิ่มเติม เกณฑ์ดังกล่าวประกอบด้วย Quality & Compliance Management, Environmental & Energy Management, Service Capability, Occupational Health and Safety Management และ Information Security in Project Management and Services นอกจากนี้ หากมีผลการดำเนินงานที่โดดเด่นในด้าน E, S หรือ G จะมีการมอบรางวัลในแต่ละด้าน ได้แก่ Value Creation Award, Environmental Protection Award และ Social Responsibility Award
Supplier Diversity
ที่ SCGP เราเชื่อมั่นอย่างยิ่งว่าฐานผู้ขายที่มีความหลากหลายไม่เพียงช่วยเสริมสร้างความแข็งแกร่งให้กับบริษัทเท่านั้น แต่ยังช่วยเสริมสร้างความเข้มแข็งให้กับชุมชนและสังคมอีกด้วย เราให้ความสำคัญกับความหลากหลายในฐานะคุณค่าหลัก และตระหนักว่าผู้ขายที่มีความหลากหลายสามารถนำมุมมอง ประสบการณ์ และนวัตกรรมที่แตกต่างเข้ามาสู่ห่วงโซ่อุปทานของเรา
ดังนั้น บริษัทจึงเปิดโอกาสให้ธุรกิจขนาดเล็กที่เป็นเจ้าของโดย ผู้หญิง ผู้พิการ ทหารผ่านศึก ชนกลุ่มน้อย และบุคคล LGBTQ+ ได้รับโอกาสในการจัดซื้อจัดจ้างกับองค์กร
Conflict minerals
SCGP ได้ดำเนินการสำรวจและตรวจสอบวัตถุดิบเพื่อให้มั่นใจว่า บริษัทไม่ได้จัดหาหรือใช้แร่ความขัดแย้ง ได้แก่ แทนทาลัม ดีบุก ทังสเตน และทองคำ (3TG) ซึ่งถูกสกัดหรือซื้อขายโดยกลุ่มติดอาวุธ แร่เหล่านี้มักเกี่ยวข้องกับการละเมิดสิทธิมนุษยชนและความเสียหายต่อสิ่งแวดล้อมจากกระบวนการสกัดและการค้า โดยเฉพาะในภูมิภาค สาธารณรัฐประชาธิปไตยคองโก (DRC) และประเทศเพื่อนบ้าน
SCGP มุ่งมั่นที่จะดำเนินการจัดหาวัตถุดิบอย่างมีความรับผิดชอบ และหลีกเลี่ยงการใช้ Conflict Minerals ในห่วงโซ่อุปทานและผลิตภัณฑ์ของบริษัท ผ่านกระบวนการ การตรวจสอบสถานะอย่างรอบด้าน (due diligence) การประเมิน การสำรวจ และการมีส่วนร่วมกับผู้ขาย เพื่อส่งเสริมความโปร่งใสและการจัดหาวัตถุดิบอย่างมีจริยธรรม อันจะช่วยสนับสนุนการพัฒนาที่ยั่งยืนและส่งเสริมห่วงโซ่อุปทานระดับโลกที่มีความรับผิดชอบ พร้อมทั้งผลิตภัณฑ์ที่ปราศจากแร่ความขัดแย้ง
หากตรวจพบการใช้ Conflict Minerals SCGP จะดำเนินการแก้ไขโดยเปลี่ยนไปใช้ผู้ขายที่ไม่ได้จัดหาแร่ดังกล่าวจากภูมิภาค DRC นอกจากนี้ SCGP จะส่งเสริมให้ผู้ขายตรวจสอบและปรับเปลี่ยนแนวทางการจัดหาทรัพยากรของตน พร้อมทั้งดำเนินการประเมินและตรวจสอบผู้ขายเพื่อให้มั่นใจว่าปฏิบัติตามเกณฑ์ที่กำหนด ตามที่ระบุไว้ใน Supplier ESG Performance และ Sustainable Procurement Framework
แร่เหล่านี้ซึ่งถูกทำเหมืองจากสาธารณรัฐประชาธิปไตยคองโกและประเทศเพื่อนบ้าน มีความเกี่ยวข้องกับข้อกังวลระดับนานาชาติมาอย่างยาวนาน เนื่องจากเป็นแหล่งเงินทุนของกลุ่มติดอาวุธ และมีส่วนทำให้เกิดความขัดแย้ง การละเมิดสิทธิมนุษยชน และความเสื่อมโทรมของสิ่งแวดล้อม
ปัจจุบัน SCGP ไม่มีผู้ขายที่จัดหาแร่ 3TG หรือวัสดุที่มีองค์ประกอบดังกล่าวสำหรับการผลิตสินค้า ส่งผลให้ผลิตภัณฑ์ของ SCGP ทั้งหมดเป็นผลิตภัณฑ์ที่ ปราศจากแร่ความขัดแย้ง (Conflict-free).
สัดส่วนรายได้รวมจากผลิตภัณฑ์ที่มีแร่ธาตุจากพื้นที่ที่ได้รับผลกระทบจากความขัดแย้งและพื้นที่เสี่ยงสูง เท่ากับร้อยละ 0.
กรอบการจัดซื้อจัดจ้างที่ยั่งยืนของ SCGP ช่วยให้มั่นใจว่าทุกขั้นตอนในกระบวนการจัดซื้อจัดจ้างของบริษัทสอดคล้องกับหลักการด้านความยั่งยืน กรอบนี้ระบุถึงความมุ่งมั่นของ SCGP ในการจัดหาทรัพยากรอย่างมีความรับผิดชอบ การประเมินซัพพลายเออร์ และการติดตามผลการดำเนินงานของซัพพลายเออร์อย่างต่อเนื่องเพื่อขับเคลื่อนความยั่งยืน
กระบวนการจัดซื้อจัดจ้างและการติดตามผล
SCGP ปฏิบัติตามกระบวนการจัดซื้อจัดจ้าง 6 ขั้นตอน เพื่อให้มั่นใจว่าผู้จำหน่ายได้รับการประเมินด้านประสิทธิภาพ ESG อย่างสม่ำเสมอ กระบวนการนี้ประกอบด้วยการคัดเลือกผู้จำหน่าย การประเมิน การประเมินความเสี่ยง และการติดตามผลอย่างต่อเนื่อง บริษัทใช้ตัวชี้วัด (KPIs) ในการวัดผลการดำเนินงานของผู้จำหน่าย เพื่อให้มั่นใจว่าผู้จำหน่ายมีความสอดคล้องกับวัตถุประสงค์ด้านความยั่งยืนของ SCGP
ความมุ่งมั่น: กระบวนการเริ่มต้นด้วยนโยบายและความคาดหวังที่ชัดเจน ซึ่งชี้นำแนวทางของบริษัทในการทำงานร่วมกับผู้จำหน่าย โดยเน้นความยั่งยืนเป็นสำคัญ
การวัดผล: ตลอดกระบวนการจะมีการวัดผลการดำเนินงานเพื่อให้แน่ใจว่ามีความก้าวหน้าไปตามเป้าหมายที่กำหนด และมีการติดตามตัวชี้วัดที่สำคัญ
การรายงานและการสื่อสาร: ผลลัพธ์และความก้าวหน้าจะถูกสื่อสารทั้งภายในและภายนอกองค์กร เพื่อให้เกิดความโปร่งใสและความรับผิดชอบในความสัมพันธ์กับผู้จำหน่ายและความพยายามด้านความยั่งยืนกระบวนการหมุนเวียนนี้ส่งเสริมการตรวจสอบ การประเมิน และการปรับปรุงอย่างต่อเนื่อง เพื่อให้แน่ใจว่าฐานผู้จำหน่ายมีการพัฒนาให้สอดคล้องกับมาตรฐานด้านความยั่งยืนอย่างมีประสิทธิภาพ
ขั้นตอนที่ 1 การคัดเลือกและขึ้นทะเบียนผู้ขาย (Supplier Selection and Approved Vendor List)
ขั้นตอนนี้เกี่ยวข้องกับการคัดเลือกผู้ขายตามเกณฑ์ที่กำหนดไว้ล่วงหน้า ซึ่งสอดคล้องกับนโยบายของบริษัท โดยเฉพาะในด้านความยั่งยืนและเป้าหมายด้าน ESG (สิ่งแวดล้อม สังคม และธรรมาภิบาล) ผู้ขายที่ผ่านการอนุมัติจะถูกบรรจุไว้ใน Approved Vendor List (AVL) เพื่อให้มั่นใจว่าจะมีการทำธุรกิจเฉพาะกับผู้ขายที่มีคุณสมบัติตรงตามมาตรฐานที่กำหนดเท่านั้น
SCGP ดำเนินการคัดเลือกและขึ้นทะเบียนผู้ขายเพื่อให้มั่นใจว่าคู่ธุรกิจที่เข้ามาร่วมดำเนินธุรกิจกับบริษัทมีศักยภาพ และปฏิบัติตามข้อกำหนดขั้นต่ำ (Minimum Requirements) ที่สอดคล้องกับนโยบายและความคาดหวังขององค์กร โดยแนวทางการปฏิบัตินี้อยู่ภายใต้ระเบียบ ข้อบังคับ และกฎหมายที่เกี่ยวข้อง ครอบคลุมประเด็นสำคัญ ได้แก่ จริยธรรมในการดำเนินธุรกิจ แรงงานและสิทธิมนุษยชน อาชีวอนามัยและความปลอดภัย สิ่งแวดล้อม ตลอดจนกฎหมายและข้อกำหนดอื่น ๆ ที่เกี่ยวข้อง เพื่อยกระดับการกำกับดูแลห่วงโซ่อุปทานอย่างเป็นระบบ เพื่อเสริมความรัดกุมในการบริหารความเสี่ยงตั้งแต่ต้นน้ำ บริษัทพิจารณาปัจจัยความเสี่ยงตามประเภทสินค้าและบริการ (Commodity-based risk) เพื่อสะท้อนระดับความเสี่ยงที่อาจเกิดขึ้น และใช้ประกอบการกำหนดระดับการตรวจสอบและการกำกับดูแลผู้ขายให้เหมาะสมตั้งแต่ขั้นตอนการขึ้นทะเบียน นอกจากนี้ SCGP มีการตรวจประเมินผู้ขาย (Supplier Audit) ตามเกณฑ์มาตรฐาน เพื่อยืนยันความพร้อมของระบบบริหารจัดการและการปฏิบัติตามข้อกำหนดที่เกี่ยวข้อง โดยแบบประเมินมีโครงสร้างการให้คะแนนและสรุประดับผลการประเมิน ครอบคลุมหัวข้อสำคัญ เช่น การปฏิบัติตามกฎหมายและจรรยาบรรณคู่ธุรกิจ การบริหารความเสี่ยงและความต่อเนื่องทางธุรกิจ (BCM) ตลอดจนระบบการจัดการและมาตรฐานที่เกี่ยวข้อง ครอบคลุมประเด็นด้านสิ่งแวดล้อมและสังคม (เช่น ISO 9001/ISO 14001/ISO 45001 หรือเทียบเท่า รวมถึงข้อกำหนดด้านความปลอดภัยของผู้รับเหมา/Green Industry ตามความเกี่ยวข้อง) เพื่อนำผลไปใช้ประกอบการพิจารณาขึ้นทะเบียนผู้ขายเข้าสู่บัญชีรายชื่อผู้ขายที่ได้รับการรับรอง (AVL)
ข้อกำหนดขั้นต่ำ (Minimum Requirements) ประกอบด้วย
- คู่ธุรกิจลงนามรับทราบและยืนยันการปฏิบัติตาม จรรยาบรรณคู่ธุรกิจ SCGP (SCGP Supplier Code of Conduct) หรือแสดงความมุ่งมั่นในการปฏิบัติตาม โดยมีนโยบาย/ข้อกำหนด/แนวปฏิบัติที่สอดคล้องเป็นลายลักษณ์อักษร
- คู่ธุรกิจที่เข้ามาปฏิบัติงานในพื้นที่ของบริษัท รับทราบและปฏิบัติตาม กฎพิทักษ์ชีวิต (Life Saving Rules) เพื่อความปลอดภัยของทุกฝ่ายคู่ธุรกิจในกระบวนการผลิต/ผู้รับเหมาที่เกี่ยวข้อง ผ่านการรับรองด้านความปลอดภัยตาม SCG Contractor Safety Certification System (SCS) หรือข้อกำหนดด้านความปลอดภัยที่เกี่ยวข้องตามขอบเขตงาน
- คู่ธุรกิจอยู่ภายใต้กระบวนการตรวจประเมินผู้ขาย (Supplier Audit) ตามเกณฑ์มาตรฐานของบริษัท โดยครอบคลุมการปฏิบัติตามกฎหมายและข้อกำหนดที่เกี่ยวข้อง รวมถึงระบบบริหารจัดการด้านคุณภาพ สิ่งแวดล้อม และอาชีวอนามัยความปลอดภัย เพื่อใช้ประกอบการพิจารณาขึ้นทะเบียน/คงสถานะใน AVL
ขั้นตอนที่ 2 การวิเคราะห์การใช้จ่าย - Spend Analysis (Supplier Screening)
SCGP คัดเลือกซัพพลายเออร์โดยประเมินความสำคัญทางธุรกิจผ่านการวิเคราะห์การใช้จ่าย (Spend Analysis) ซึ่งเป็นการประเมินผลกระทบทางการเงินของแต่ละซัพพลายเออร์จากข้อมูลค่าใช้จ่ายในการจัดซื้อจัดจ้าง โดยช่วยให้สามารถจัดลำดับความสำคัญของซัพพลายเออร์ตามปริมาณการใช้จ่าย และระบุผู้ที่มีผลกระทบต่อธุรกิจอย่างมีนัยสำคัญ หรือมีความเสี่ยงสูงตามโปรไฟล์ด้านสิ่งแวดล้อม สังคม และธรรมาภิบาล (ESG)เพื่อให้การจัดซื้อจัดจ้างมีความรับผิดชอบและสามารถบริหารความเสี่ยงด้าน ESG ได้อย่างมีประสิทธิภาพ SCGP ยังได้นำเกณฑ์ด้านความเสี่ยงต่อไปนี้มาประกอบการคัดเลือกซัพพลายเออร์ แบ่งตามประเภทความเสี่ยงหลัก ดังนี้:
1. ความเสี่ยงตามประเทศ (Country-Specific Risk)
ซัพพลายเออร์จะได้รับการประเมินตามความเสี่ยงด้าน ESG ที่เกี่ยวข้องกับประเทศที่ดำเนินธุรกิจ ได้แก่:
- การปฏิบัติตามกฎระเบียบด้านสิ่งแวดล้อม – ความเข้มแข็งและการบังคับใช้กฎหมายและข้อบังคับด้านสิ่งแวดล้อม
- ความไม่มั่นคงทางการเมือง – ความเสี่ยงจากความไม่สงบ ความไม่แน่นอนของรัฐบาล หรือการทุจริตที่อาจส่งผลต่อความต่อเนื่องของธุรกิจและการปฏิบัติตาม ESG
- สภาพแรงงานและสิทธิมนุษยชน – กฎหมายแรงงานของประเทศและระดับการบังคับใช้ โดยเฉพาะในพื้นที่เสี่ยงสูง
2. ความเสี่ยงตามภาคอุตสาหกรรม (Sector-Specific Risk)
ซัพพลายเออร์ในบางอุตสาหกรรมมีความเสี่ยงด้าน ESG โดยธรรมชาติของกิจกรรมทางธุรกิจ เช่น:
ภาคบริการ (เช่น โลจิสติกส์ ผู้รับเหมา):
- การละเมิดสิทธิมนุษยชน – ความเสี่ยงจากค่าแรงต่ำ ชั่วโมงทำงานมากเกินไป หรือสภาพการทำงานที่ไม่เหมาะสม
- ความปลอดภัยในการทำงาน – ความถี่ของอุบัติเหตุ หรือการขาดระบบบริหารจัดการความปลอดภัย (เช่น ไม่มีมาตรฐาน ISO 45001)
ภาคการผลิต:
- การใช้พลังงานและทรัพยากรในระดับสูง – ความเสี่ยงจากกระบวนการผลิตที่ไม่มีประสิทธิภาพ หรือการใช้ทรัพยากรมากเกินไป
- การจัดการมลพิษและของเสีย – ความเสี่ยงต่อการปล่อยสารมลพิษทางอากาศและน้ำจากการขาดการควบคุมด้านสิ่งแวดล้อม
3. ความเสี่ยงตามประเภทสินค้า (Commodity-Specific Risk)
สินค้าบางประเภทมีความเสี่ยงด้าน ESG เฉพาะตัว เนื่องจากโครงสร้างห่วงโซ่อุปทาน รอยเท้าสิ่งแวดล้อม หรือผลกระทบทางสังคม โดย SCGP พิจารณา:
ผลิตภัณฑ์จากไม้:
- การตัดไม้ทำลายป่าและการสูญเสียความหลากหลายทางชีวภาพ – การจัดซื้อจากพื้นที่เสี่ยงสูงอาจทำลายระบบนิเวศและสิ่งมีชีวิตหายาก
- ข้อขัดแย้งเกี่ยวกับการใช้ที่ดิน – ความเสี่ยงที่ซัพพลายเออร์มีส่วนเกี่ยวข้องกับการบุกรุกพื้นที่ หรือข้อพิพาทกับชุมชนท้องถิ่น
- ใบรับรองจากบุคคลที่สาม – ข้อกำหนดในการมีใบรับรอง เช่น FSC หรือ PEFC เพื่อให้มั่นใจถึงการจัดการป่าไม้อย่างยั่งยืน
ผลิตภัณฑ์เคมีภัณฑ์:
- การกำจัดของเสียอันตราย – ความเสี่ยงจากการจัดการหรือกำจัดของเสียที่ไม่เหมาะสมซึ่งอาจก่อให้เกิดการปนเปื้อนของดิน อากาศ หรือแหล่งน้ำ
- การไม่ปฏิบัติตามกฎระเบียบด้านสิ่งแวดล้อม – ซัพพลายเออร์ที่ไม่มีการรับรองมาตรฐานสิ่งแวดล้อม (เช่น ISO 14001) หรือใบอนุญาตที่เกี่ยวข้อง
ขั้นตอนที่ 3 การประเมินคู่ธุรกิจ (Supplier Screening)
ดำเนินการประเมินซัพพลายเออร์โดยพิจารณาผลกระทบของซัพพลายเออร์ต่อความเสี่ยงในการจัดซื้อจัดจ้างและการดำเนินธุรกิจ เพื่อระบุซัพพลายเออร์ที่สำคัญต่อซัพพลายเออร์ที่สำคัญ และการประเมิน ESG เพื่อระบุ *ซัพพลายเออร์สำคัญ ซึ่งรวมถึงซัพพลายเออร์ที่มีความเสี่ยงทั้งวิกฤตและความยั่งยืนที่มีศักยภาพสูง (ESG) . กระบวนการประเมินซัพพลายเออร์ควรดำเนินการอย่างน้อยปีละครั้งอย่างสม่ำเสมอ ณ สิ้นปี ซึ่งรวมถึงการประเมินความเสี่ยงที่เกี่ยวข้องกับแง่มุมทางเศรษฐกิจของซัพพลายเออร์และความยั่งยืนหรือประสิทธิภาพ ESG ซึ่งครอบคลุมปัจจัยด้านสิ่งแวดล้อม สังคม และธรรมาภิบาล
จัดการตรวจประเมินความเสี่ยงและให้การรับรองคู่ธุรกิจทุกรายเป็นประจำอย่างต่อเนื่องทุกปี โดยใช้กรอบการบริหารความเสี่ยงทั่วทั้งองค์กร (Enterprise Risk Management) ร่วมกับการวิเคราะห์ค่าใช้จ่าย (Spend Analysis) และพิจารณาถึงปัจจัยความเสี่ยงด้าน สิ่งแวดล้อม สังคม และการกำกับดูแลที่ดี (Environmental Social and Governance : ESG) เพื่อจำแนกคู่ธุรกิจที่มีความสำคัญและบริหารจัดการคู่ธุรกิจ (Supplier Management) แต่ละกลุ่มได้อย่างมีประสิทธิภาพ

ขั้นตอนที่ 4 การจัดกลุ่มคู่ธุรกิจ (Supplier Segmentation)
พิจารณานำผลจากการวิเคราะห์การใช้จ่ายและการประเมินคู่ธุรกิจมาจัดกลุ่มคู่ธุรกิจ เพื่อบริหารจัดการคู่ธุรกิจอย่างมีประสิทธิภาพตามความสำคัญและความเสี่ยง
การจัดกลุ่มคู่ธุรกิจที่ SCGP (Supplier Segmentation)
คู่ธุรกิจถูกแบ่งออกเป็น 4 กลุ่มที่แตกต่างกัน โดยพิจารณาจากบทบาทของพวกเขาในห่วงโซ่อุปทานและผลกระทบที่อาจเกิดขึ้นต่อความยั่งยืนและการดำเนินธุรกิจ การแบ่งกลุ่มนี้ช่วยให้ SCGP สามารถจัดการความเสี่ยง โดยเฉพาะอย่างยิ่งความเสี่ยงด้าน ESG (สิ่งแวดล้อม สังคม และบรรษัทภิบาล) และรักษาความสัมพันธ์ที่แข็งแกร่งกับคู่ธุรกิจที่มีความสำคัญต่อการดำเนินงานของบริษัท
General Tier 1 Suppliers
High Potential Sustainability (ESG) Risk Suppliers
Critical Suppliers
Critical Non-tier 1 Suppliers
1. คู่ธุรกิจทั่วไป (General Tier 1 Suppliers)
คู่ธุรกิจลงนามปฏิบัติตามจรรยาบรรณคู่ธุรกิจเอสซีจี หรือ คู่ธุรกิจมีจรรยาบรรณในการดำเนินธุรกิจ/ข้อกำหนด/แนวทางดำเนินธุรกิจ ที่สอดคล้องกับจรรยาบรรณ โดยผู้ผลิตและคู่ธุรกิจของสินค้าหรือบริการที่ทำธุรกิจโดยตรงกับ SCGP คู่ธุรกิจกลุ่มนี้ให้สินค้าหรือบริการที่จำเป็น แต่ไม่ได้อยู่ในกลุ่มที่มีความเสี่ยงสูงหรือมีความสำคัญต่อการดำเนินงานทางธุรกิจหรือด้านความยั่งยืน
อย่างไรก็ตามกรณีที่สินค้าหรือบริการที่เป็นยอดการใช้จ่ายที่สูง สินค้ามีความจำเพาะเจาะจง พิเศษเฉพาะอุตสาหกรรม หรือไม่สามารถหาคู่ธุรกิจรายอื่นจัดหาได้ ให้จัดกลุ่มคู่ธุรกิจเหล่านี้อยู่ในกลุ่ม:
2. คู่ค้าสำคัญที่ทำธุรกิจกับบริษัทโดยตรง (Critical Suppliers) (Significant Suppliers)
ดำเนินการตรจสอบและวางแผนปิดความเสี่ยงที่จะเกิดขึ้น
3. คู่ธุรกิจที่มีความเสี่ยงด้านความยั่งยืน (High Potential Sustainability (ESG) Risk Suppliers) (Significant Suppliers)
ดำเนินการประเมินคู่ธุรกิจ พร้อมวางแผนพัฒนาร่วมกันในระยะยาวเพื่อยกระดับห่วงโซ่อุปทาน
4. คู่ค้าสำคัญที่ไม่ได้ทำธุรกิจกับบริษัทโดยตรง (Critical Non-Tier 1 Suppliers)
คู่ธุรกิจที่มีความสำคัญแต่ไม่ได้อยู่ในกลุ่ม Tier 1 ไม่ได้ทำงานโดยตรงกับ SCGP แต่มีบทบาทสำคัญในการจัดหาสินค้าหรือบริการผ่านคู่ธุรกิจ General Tier 1 SCGP จัดการคู่ธุรกิจเหล่านี้ทางอ้อมผ่านคู่ธุรกิจหลักของตน เนื่องจากสินค้าหรือบริการของพวกเขามีความสำคัญต่อคู่ธุรกิจที่มีความสำคัญของบริษัท
อย่างไรก็ตามถ้าเราพิจารณากลุ่มคู่ธุรกิจทั่วไปลำดับที่ 1 จากผลกระทบที่จะผลิตและจัดจำหน่ายสินค้าและบริการ ที่ก่อให้เกิดแนวโน้มว่าจะก่อให้เกิดผลเสียต่อสิ่งแวดล้อม สังคม และบรรษัทภิบาลของ SCGP ให้จัดอยู่ในกลุ่ม:

กระบวนการแบ่งกลุ่มนี้ช่วยให้ SCGP สามารถจัดลำดับความสำคัญในการมีส่วนร่วมและการจัดการความเสี่ยง โดยมุ่งเน้นไปที่คู่ธุรกิจที่มีความสำคัญต่อการดำเนินงานของธุรกิจหรือมีความเสี่ยงด้าน ESG อย่างมีนัยสำคัญ ตัวอย่างเช่น คู่ธุรกิจที่มีความสำคัญและถูกระบุว่ามีความเสี่ยงด้าน ESG สูงหรือมีความสำคัญต่อการดำเนินงาน จะได้รับการประเมินเพิ่มเติมและถูกรวมอยู่ในโปรแกรมสำหรับการพัฒนาของคู่ธุรกิจ เช่น โครงการลดการปล่อยก๊าซเรือนกระจก (GHG) หรือการปรับปรุงแนวทางการกำกับดูแลกิจการ
ด้วยการติดตามและจัดการคู่ธุรกิจทั้งทางตรงและทางอ้อม SCGP จึงมั่นใจได้ว่าห่วงโซ่อุปทานมีความยั่งยืน โปร่งใส และปฏิบัติตามกฎระเบียบ อีกทั้งยังสามารถก้าวหน้าอย่างต่อเนื่องไปสู่เป้าหมาย ESG ของบริษัท
ขั้นตอนที่ 5 การตรวจประเมินผู้ขาย (Supplier Assessment and Audit)
ขั้นตอนนี้เกี่ยวข้องกับการประเมินผลอย่างต่อเนื่อง เพื่อให้มั่นใจว่าคู่ธุรกิจปฏิบัติตามมาตรฐานด้านความยั่งยืนและประสิทธิภาพของบริษัท การประเมินด้าน ESG และการตรวจสอบความสอดคล้องตามสัญญา
SCGP มีกระบวนการสำหรับการประเมินคู่ธุรกิจผ่านการประเมินเอกสารและการตรวจสอบหน้างานเป็นประจำ รวมถึงการประเมินผลการดำเนินงานของคู่ธุรกิจในด้านการจัดส่ง ครอบคลุมคุณภาพของสินค้าและบริการ นอกจากนี้ยังมีเกณฑ์ในการประเมินความเสี่ยงด้านสิ่งแวดล้อม สังคม และบรรษัทภิบาล (ESG) ในการดำเนินงาน ซึ่งพิจารณาถึงผลกระทบต่อสิ่งแวดล้อม สังคม รวมถึงความต่อเนื่องของธุรกิจ โดยปฏิบัติตามมาตรฐานสากล เช่น ISO9001, ISO14001, ISO45001, ISO50001, TIS/OHSAS18001, UDHR, UNGC, UNGP และ ILO เป็นต้น
คู่ธุรกิจต้องปฏิบัติตามขั้นต่ำ 70%
ในการ Audit และการ Post -Evaluation ของคู่ธุรกิจ ได้ประเมินตามหัวข้อที่มีในจรรยาบรรณคู่ธุรกิจ SCGP ครบทั้ง 5 หัวข้อ ได้แก่
- จริยธรรมทางธุรกิจ เช่น กระบวนการคัดเลือกและขึ้นทะเบียนผู้ขายอย่างเป็นระบบ, การป้องกันการทุจริต คอร์รัปชัน และผลประโยชน์ทับซ้อน, ระบบรับข้อร้องเรียนและคุ้มครองผู้ร้องเรียน, การบริหารความเสี่ยงองค์กร, ระบบ Traceability และป้องกันการปลอมปน
- แรงงานและสิทธิมนุษยชน เช่น การสร้างความรู้และความตระหนักด้านสิทธิมนุษยชน, ระบบหรือการประเมินด้านแรงงาน เช่น SEDEX, การจัดหาจัดจ้างแรงงานถูกต้องตามกฎหมาย ,ระยะเวลาทำงานของพนักงาน , การปฏิบัติต่อแรงงานอย่างเป็นธรรม ไม่เลือกปฏิบัติ, การประเมินและบริหารความเสี่ยงด้านแรงงานและความปลอดภัยในการทำงาน, สภาพความเป็นอยู่, ค่าครองชีพ
- อาชีวอนามัยและความปลอดภัย เช่น การตรวจสอบการได้รับ ISO 45001 หรือเทียบเท่า , การบำรุงรักษาเครื่องจักร, การพัฒนาทักษะความปลอดภัยของพนักงานขับรถ, กฎและวิธีปฏิบัติด้านความปลอดภัย,ตรวจสอบ เครื่องมือและอุปกรณ์ฉุกเฉิน, การซ้อมแผนฉุกเฉิน
- สิ่งแวดล้อมและการรับมือกับการเปลี่ยนแปลงสภาพภูมิอากาศ เช่น การปฏิบัติตามกฎหมายสิ่งแวดล้อม, การพัฒนาผลิตภัณฑ์, Carbon Footprint, การจัดการของเสียอุตสาหกรรมถูกต้อง และเหมาะสมตามกฎหมาย , การใช้ทรัพยากรและพลังงานอย่างมีประสิทธิภาพ รวมถึงการจัดการสิ่งแวดล้อมโดยรวม
- กฎหมายและข้อกำหนด เช่น การได้รับใบอนุญาตครบถ้วน และปฏิบัติตามกฎหมายที่เกี่ยวข้อง
แนวทาง
- ตรวจประเมินความสามารถคู่ธุรกิจโดยคำนึงถึงผลกระทบต่อสิ่งแวดล้อม สังคม และการกำกับดูแล
- ใช้แบบสอบถามการตรวจเยี่ยม/การตรวจประเมินคู่ธุรกิจ/Third-Party Audit โดยสอบถามข้อมูลการทำธุรกิจ รวมไปถึงผลกระทบต่อสิ่งแวดล้อม สังคม และการกำกับดูแล
- ดำเนินการตรวจเยี่ยม/ตรวจประเมินคู่ธุรกิจ/Third-Party Audit โดยแจ้งผลการประเมินพร้อมทั้งแผนพัฒนาคู่ธุรกิจ เพื่อยกระดับความสามารถในการบริหารจัดการองค์กรอย่างยั่งยืน ข้อกำหนดขั้นต่ำในการดำเนินงาน (Minimum Requirements)
| Audit ปี 2568 | จำนวนคู่ธุรกิจที่ได้รับการ Audit | จำนวนคู่ธุรกิจ(%) | ความสอดคล้องตามเกณฑ์ข้อกำหนด |
|---|---|---|---|
| On-Site | 105 | 3% | All |
| Self | 76 | 2% | All |
| จำนวนคู่ธุรกิจที่ได้รับการ Audit | 181 | 4% | All |
| จำนวนคู่ธุรกิจทั่วไป | 4,115 |
คู่ธุรกิจที่มีนัยสำคัญ
ดำเนินการตรวจประเมินคู่ธุรกิจ ตามลักษณะความเสี่ยงของธุรกิจอย่างมีประสิทธิภาพ เช่น
- การประเมิน Plant reliability โดยการเยี่ยมชมและดูแนวทางดำเนินการ
- Supplier Self-assessment
- On-site Audit
- Monitor critical non-tier 1 supplier
- Third-Party Audit
คู่ธุรกิจที่มีความเสี่ยงด้านความยั่งยืน (High Potential Sustainability (ESG) Risk Supplier)
ดำเนินการตรวจประเมินคู่ธุรกิจที่สถานประกอบ โดย Third-Party Audit หรือ โดยหน่วยงานภายในธุรกิจ (On-site) โดยมีเกณฑ์การประเมินด้านการบริหารจัดการผลกระทบต่อสิ่งแวดล้อม สังคม และการกำกับดูแล พร้อมข้อแนะนำเพื่อปรับปรุงแก้ไขการดำเนินงานหากพบจุดที่ควรดำเนินการปรับปรุง
ขั้นตอนที่ 6 การวางแผนพัฒนา (Initiation and Development Plan)
จากการประเมินผล จะมีการจัดทำแผนพัฒนาขึ้นเพื่อปรับปรุงประสิทธิภาพของคู่ธุรกิจ ซึ่งอาจรวมถึงการดำเนินการแก้ไข เช่น การฝึกอบรมเฉพาะด้าน การร่วมมือในโครงการด้าน ESG หรือการปรับปรุงกระบวนการต่าง ๆ ทั้งนี้เพื่อยกระดับความยั่งยืนของทั้งคู่ธุรกิจและบริษัทให้ดียิ่งขึ้น
ตัวอย่างแนวทางการแก้ไข (Corrective Action) และลดความเสี่ยง (Mitigation Plan) :
1. คู่ธุรกิจที่มีนัยสำคัญ (Critical Supplier):
- การติดตามห่วงโซ่อุปทาน: SCGP ตรวจสอบการดำเนินงานของคู่ธุรกิจที่มีความสำคัญและห่วงโซ่อุปทานที่เกี่ยวข้อง เพื่อให้มั่นใจว่ามีความสอดคล้องกับเป้าหมายด้านความยั่งยืน
- การกระจายความเสี่ยงของคู่ธุรกิจ: บริษัทดำเนินการกระจายฐานคู่ธุรกิจ เพื่อลดความเสี่ยงจากการพึ่งพาคู่ธุรกิจที่มีความสำคัญ
- การตรวจสอบและคัดเลือกคู่ธุรกิจ: กระบวนการประเมินและคัดเลือกคู่ธุรกิจอย่างต่อเนื่อง เพื่อรักษามาตรฐานที่สูงไว้
- สัญญาระยะยาวและความร่วมมือ: SCGP สร้างความสัมพันธ์ระยะยาวกับคู่ธุรกิจ เพื่อสนับสนุนความร่วมมือเชิงลึกในโครงการด้านความยั่งยืน
- การลดความเสี่ยงของคู่ธุรกิจ: การตรวจสอบอย่างสม่ำเสมอ การประเมินความเสี่ยง และการดำเนินการแก้ไข ช่วยลดความเสี่ยงที่เกิดจากคู่ธุรกิจที่มีความสำคัญ
2. คู่ธุรกิจที่มีความเสี่ยงด้านความยั่งยืน (High Potential Sustainability (ESG) Risk Supplier):
- การลดผลกระทบต่อสิ่งแวดล้อม: การริเริ่ม เช่น การลดและการใช้ทรัพยากรที่ไม่สามารถหมุนเวียนได้อย่างมีประสิทธิภาพ ควบคู่กับความร่วมมือในการค้นหาวัตถุดิบทางเลือก
- การจัดการของเสียอันตราย: ดำเนินการเฉพาะเพื่อจัดการของเสียอันตรายที่เกิดจากคู่ธุรกิจและให้มั่นใจว่าปฏิบัติตามกฎระเบียบด้านสิ่งแวดล้อม
- โครงการ ESG ร่วมมือ: SCGP ร่วมมือกับคู่ธุรกิจเพื่อพัฒนาผลิตภัณฑ์ที่ใช้ทรัพยากรน้อยลง โดยไม่ลดทอนคุณภาพ เพื่อให้ทั้งสองฝ่ายสามารถบรรลุเป้าหมายด้านความยั่งยืน
3. ความร่วมมือและการเป็นพันธมิตรกับคู่ธุรกิจ: SCGP ส่งเสริมการมีส่วนร่วมอย่างแข็งขันจากคู่ธุรกิจ โดยเฉพาะผู้ที่ให้วัตถุดิบ เช่น ไม้ท่อนและไม่สับ ในโครงการจัดหาทรัพยากรอย่างยั่งยืน โครงการเหล่านี้ประกอบด้วย:
- โปรแกรมการฝึกอบรม: คู่ธุรกิจได้รับการฝึกอบรมเฉพาะทาง เพื่อเพิ่มพูนความรู้และความสามารถในแนวทางปฏิบัติ ESG เช่น การปรับปรุงมาตรฐานความปลอดภัยหรือการใช้ทรัพยากรอย่างยั่งยืน
- การเยี่ยมชมสถานที่และการตรวจสอบ: SCGP จัดการเยี่ยมชมสถานที่เพื่อให้คำแนะนำ ข้อเสนอแนะ และตรวจสอบการปฏิบัติตามมาตรฐานความยั่งยืนและการดำเนินงาน
- การจัดการผลกระทบของวัตถุดิบ: ความร่วมมือกับคู่ธุรกิจช่วยให้มั่นใจได้ว่าผลกระทบของวัตถุดิบต่อสิ่งแวดล้อมจะลดลงผ่านการดำเนินการและโครงการร่วมกัน
เราสนับสนุนการดำเนินการตามแนวทางจัดหาที่ยั่งยืนแกคู่ธุรกิจผู้ส่งมอบไม้ท่อนและไม้สับ :
- จัดทำคู่มือและแบบฟอร์มเพื่อระบุและประเมินความเสี่ยงของแหล่งที่มาของไม้
- ทำการฝึกอบรมเพื่อสร้างความรู้ความเข้าใจ
- ตรวจเยี่ยมหน้างานเพื่อให้ข้อแนะนำ รวมถึงตรวจสอบการดำเนินการที่ถูกต้อง
ความร่วมมือกับซัพพลายเออร์เพื่อจัดการกับผลกระทบของวัตถุดิบ





Sustainable Supply Chain Measurement
เพื่อให้มั่นใจถึงการดำเนินการตามความยั่งยืน และการดำเนินการจัดซื้อจัดจ้างอย่างมีประสิทธิภาพ ตลอดจนการปฏิบัติตามและความเข้ากันได้กับกรอบการพัฒนาที่ยั่งยืนภายใต้หลักการกำกับดูแล
แนวทางการมีส่วนร่วม
- เยี่ยมเยียนคู่ธุรกิจและคู่ค้าตัวอย่างสม่ำเสมอ เพื่อแลกเปลี่ยนข้อคิดเห็นและรับฟังข้อเสนอแนะหรือข้อควรปรับปรุงต่าง ๆ
- ปลูกฝังจิตสำนึก สร้างความตระหนัก และส่งเสริมพฤติกรรมการทำงานให้เกิดเป็นวัฒนธรรมความปลอดภัย
- จัดสัมนาแบ่งปันองค์ความรู้และเทรนด์ใหม่ ๆ ที่คาดว่าจะส่งผลกระทบกับงานของคู่ธุรกิจและคู่ค้า
- ยกระดับคู่ธุรกิจขนส่งด้วยการตรวจประเมินและพัฒนาภายใต้โครงการ Sustainability Program ทุกปี
- จัดทำมาตรการในการดำเนินงานของคู่ธุรกิจและคู่ค้า รวมถึงนำเทคโนโลยีดิจิทัลและออนไลน์มาใช้เพื่อความปลอดภัย

พัฒนาและยกระดับศักยภาพคู่ธุรกิจสู่ความยั่งยืน
SCGP จัดโปรแกรมการฝึกอบรมสำหรับคู่ธุรกิจผ่านกิจกรรมต่าง ๆ เช่น Supplier Day ซึ่งคู่ธุรกิจจะได้รับการอบรมเกี่ยวกับสิทธิมนุษยชน การกำกับดูแลกิจการ การดำเนินการด้านสภาพภูมิอากาศ และการลดการปล่อยก๊าซเรือนกระจก (GHG) นอกจากนี้ SCGP ยังให้ทรัพยากรและการสนับสนุนเพื่อเสริมสร้างขีดความสามารถของคู่ธุรกิจ และปรับปรุงประสิทธิภาพด้านความยั่งยืน

Business Partner Day 2025


เมื่อวันที่ 25 มิถุนายน 2568 ที่ผ่านมา ทาง SCGP ได้งาน Business Partner Day 2025 ซึ่งได้รับเกียรติจากผู้ร่วมงานหลากหลายกลุ่มงานที่เป็น Partner ร่วมงานกันกับ SCGP เพื่อสื่อสารความสำคัญของการจัดการก๊าซเรือนกระจก และความปลอดภัยในการทำงาน และขนส่ง โดยได้ CEO และผู้บริหารจาก SCGP มาพูดคุยถึงนโยบาย แนวทางปฏิบัติต่าง ๆ เพื่อให้ถึงเป้าหมายที่ตั้งไว้ พร้อมการแลกเปลี่ยนความรู้กับคู่ธุรกิจที่มีผลงานด้านการจัดการก๊าซเรือนกระจก และการจัดการด้านความปลอดภัยที่โดดเด่น เพื่อให้นำไปปรับใช้ในการทำงาน มากกว่านั้นยังมีการสื่อสารเกณฑ์การมอบรางวัล Sustainability สำหรับ Business Partner ที่มีผลงานด้าน ESG ที่โดดเด่นในอนาคต ให้รับทราบโดยทั่วกัน พร้อมกับมอบรางวัล Recognition for Sustainability Collaboration ให้กับ 15 บริษัท ที่ให้ความร่วมมือในการทำงานร่วมกัน ในการจัดการก๊าซเรือนกระจก แสดงถึงความมุ่งมั่นที่จะก้าวสู่เป้าหมาย Net Zero 2050 ร่วมกัน
SCGP Supply Chain Network Climate Action Training


ในวันที่ 30 เมษายน 2568 SCGP ร่วมกับ SCGJWD Academy และมหาวิทยาลัยสงขลานครินทร์ ได้จัดสัมมนาให้ความรู้เรื่อง Carbon Footprint for Organization (CFO) และ Carbon Footprint of Products (CFP) ให้กับ Strategic Supplier กว่า 30 บริษัท เพื่อมาเรียนรู้ที่มาและความสำคัญของ Greenhouse Gases และการคำนวณ CFO และ CFP ในภาคทฤษฎีและภาคปฏิบัติ ผ่าน Worksheet ที่ช่วยสอนให้สรุป Activity Data และ Emission Factor ที่เกี่ยวข้อง เพื่อให้เห็นภาพรวมในการคำนวณ และนำไปสู่การคำนวณกิจกรรมจริงในแต่ละบริษัท เพื่อนำส่งค่า CFP ให้ SCGP มาใช้ในการคำนวณ GHG Scope 3 ต่อไป
ต่อเนื่องจากการฝึกอบรม SCGP ได้ดำเนินการพัฒนาโครงการร่วมกับผู้ขายที่ได้รับการคัดเลือก โดยมีผู้ขาย 3 รายเข้าร่วมในโครงการฝึกปฏิบัติการคำนวณคาร์บอนฟุตพริ้นท์ของผลิตภัณฑ์ (CFP) ซึ่งจัดขึ้นระหว่างเดือนธันวาคม 2568 ถึงมีนาคม 2569 โดยได้รับการสนับสนุนด้านเทคนิคจากที่ปรึกษาผู้เชี่ยวชาญซึ่งทำหน้าที่เป็นวิทยากรของโครงการด้วย
ผลจากโครงการดังกล่าว ผู้ขายที่เข้าร่วมสามารถดำเนินการคำนวณ CFP สำหรับผลิตภัณฑ์ของตนได้ด้วยตนเอง และได้รับประสบการณ์เชิงปฏิบัติในการจัดเตรียมเอกสารให้สอดคล้องกับกระบวนการรับรองของ TGO.
การทบทวนความรู้ในเรื่องความปลอดภัยในการทำงานของคู่ธุรกิจ
ในทุกปี SCGP จะจัดการอบรมแบ่งปันและให้ความรู้ในเรื่องความปลอดภัย ในการทำงานของคู่ธุรกิจ เช่น การทำงานกับกระแสไฟฟ้า, Lockout-Tagout (LOTO), ระบบการรายงายอุบัติการณ์ รวมถึงการตอบสนองต่อสถานการณ์ฉุกเฉิน เช่น เหตุเพลิงไหม้ นอกจากนั้นยังมีการทบทวนในการให้ความรู้เรื่องข้อกำหนด และนโยบายความปลอดภัยของโรงงาน รวมถึงกฎหมายที่เกี่ยวข้อง


Supplier Day 2023
SCGP ดำเนินการจัดอบรม SCGP Supplier day 2023 เพื่อสื่อสารคู่ธุรกิจในหัวข้อของ ESG (COC, Human Rights, Anti-corruption and GHG) รวมทั้ง หัวข้อเกี่ยวกับ Safety (LSR-GSR , Good transportation) โดยคู่ธุรกิจที่เชิญเข้าร่วมทั้งหมด 650 ราย (ผู้เข้าร่วม 1,300 คน) โดยมีการจัดงานทั้งหมด 7 รอบช่วงเดือน เมษายน - พฤษภาคม 2566


Supplier Day 2022
SCGP ร่วมกับเอสซีจี และบริษัทในเครือ จัดงาน “Supplier Day 2022” เพื่อสื่อสารและส่งเสริมการมีส่วนร่วมแก้ปัญหาของโลก ตามแนวทาง ESG 4 Plus และจรรยาบรรณคู่ธุรกิจฉบับปรับปรุง ที่เพิ่มประเด็นที่สำคัญและอยู่ในความสนใจของผู้มีส่วนได้เสีย เช่น การบังคับใช้แรงงาน (Forced Labor) การเก็บข้อมูล ด้านสิ่งแวดล้อม ให้แก่คู่ธุรกิจ อีกทั้งยังได้ทำการประชุม เชิงปฏิบัติการ (Workshop) ในหัวข้อ 1.สิทธิมนุษยชน 2.การเปลี่ยนแปลงสภาพภูมิอากาศ และ 3.การกำกับดูแลและจรรยาบรรณในการดำเนินธุรกิจ เพื่อแลกเปลี่ยนความคิดเห็น และรับทราบความต้องการเพื่่อพัฒนาความร่วมมือระหว่างกัน ต่อไปในอนาคต โดยมีคู่ธุรกิจรายหลักเข้าร่วม 123 ท่าน จาก 81 บริษัท

ส่งเสริมงานบริการด้วยหัวใจ ของคู่ธุรกิจด้านการจัดการของเสีย
SCGP จัดทำโครงการพัฒนาคู่ธุรกิจด้านการจัดการของเสีย เพื่อลดความเสี่ยงในการขนส่งกากของเสียจากโรงงานของ SCGP ไปยังโรงงานกำจัดของคู่ธุุรกิจ โดยจัดอบรมให้ความรู้ สร้าง ความตระหนักเรื่องความปลอดภัยและการให้บริการด้วยหัวใจกับ พนักงานของคู่ธุุรกิจ โดยผู้เชียวชาญจากโรงเรียนทักษะพิพัฒน์ เอสซีจี ทำให้ในปี 2565 ไม่มีการร้องเรียนเรื่องการให้บริการ หรือการทำผิดกฎระเบียบด้านการขนส่งของคู่ธุุรกิจ และในระยะ ต่อไปจะจัดทำรายงานประเมินประสิทธิภาพ (KPI) ทุุกไตรมาส เพื่อสร้างการเปลียนแปลงอย่างยังยืน



จัดอบรมให้ความรู้ทางกฎหมายที่เกี่ยวข้องในการทำงาน
การจัดการของเสีย
จาก ประกาศกระทรวงอุตสาหกรรม เรื่อง การจัดการสิ่งปฏิกูลหรือวัสดุที่ไม่ใช้แล้ว พ.ศ. 2566 ที่ประกาศใช้ล่าสุด ทาง SCGP ได้นำมาปฏิบัติ และถ่ายทอดต่อให้ Supplier ที่เกี่ยวข้องในช่วงกลางปี 2567 โดยมีวิทยากรผู้เชี่ยวชาญจากกรมโรงงานอุตสาหกรรมมาอธิบาย และตอบข้อซักถาม ซึ่งมี Supplier สนใจเข้ามารับฟังจำนวนมากถึง 29 ราย จาก 11 บริษัทที่ดำเนินการจัดการของเสียให้ SCGP


การสนับสนุนคู่ธุรกิจ (remote/on-site) ในการดำเนินการแก้ไข/ปรับปรุง
SCGP มีการตรวจติดตามการดำเนินการให้บริการของคู่ค้าต่างๆที่บริษัทและที่ทำงานของคู่ค้า เพื่อหาโอกาสในการปรับปรุง เสนอแนะ พร้อมหาวิธีในการแก้ไขข้อบกพร่อง หรือพัฒนาให้การทำงานร่วมกันดีขึ้น มีประสิทธิภาพมากขึ้น ปลอดภัยขึ้น
ความร่วมมือกับคู่ธุรกิจ; คู่ธุรกิจผู้ส่งมอบไม้ท่อนและไม้สับ
เราสนับสนุนให้คู่ธุรกิจที่จัดหาไม้ท่อนและไม้สับเข้าร่วมในโครงการจัดหาทรัพยากรอย่างยั่งยืนผ่านการดำเนินการดังต่อไปนี้:
- การจัดทำคำแนะนำการปฏิบัติงาน: กำหนดแนวทางที่ชัดเจนในการประเมินและจัดการความเสี่ยงที่เกี่ยวข้องกับแหล่งที่มาของไม้ท่อนและไม้สับ
- โปรแกรมการฝึกอบรม: จัดการฝึกอบรมเพื่อเพิ่มพูนความรู้และความสามารถของคู่ธุรกิจเกี่ยวกับแนวทางปฏิบัติที่ยั่งยืน
- การเยี่ยมชมสถานที่: ดำเนินการเยี่ยมชมสถานที่อย่างสม่ำเสมอเพื่อให้คำแนะนำ ตรวจสอบความก้าวหน้า และตรวจสอบการปฏิบัติตามมาตรฐานของเรา
- การลดผลกระทบผ่านความร่วมมือ: ทำงานร่วมกันกับคู่ธุรกิจอย่างใกล้ชิดเพื่อแก้ไขและลดผลกระทบทางสิ่งแวดล้อมและสังคมที่เกิดจากการจัดหาวัตถุดิบ





แนวทางนี้ช่วยส่งเสริมความร่วมมือที่แข็งแกร่งและทำให้มั่นใจว่าคู่ธุรกิจมีส่วนร่วมในการบรรลุเป้าหมายด้านความยั่งยืนของ SCGP
SELF-LEARNING
การให้ความรู้และเสริมสร้างทักษะด้าน ESG สำหรับพนักงานจัดซื้อ
- คณะกรรมการจัดหาทรัพยากรอย่างยั่งยืนได้พัฒนาระบบ E-learning เพื่อเพิ่มพูนความรู้และความสามารถของผู้จัดซื้อในบริษัทเกี่ยวกับโปรแกรม ESG และแนวทางปฏิบัติในการจัดซื้อจัดจ้าง
- ระบบนี้สนับสนุนการนำกรอบการจัดซื้อจัดจ้างอย่างยั่งยืนมาใช้ ซึ่งเป็นแนวทางสำหรับบริษัทในกลุ่ม SCG ในการนำแนวทางปฏิบัติด้านความยั่งยืนไปใช้ร่วมกับคู่ธุรกิจ
- กรอบนี้เน้นกระบวนการบริหารความเสี่ยงที่ครอบคลุมประเด็นทางเศรษฐกิจ สิ่งแวดล้อม สังคม และบรรษัทภิบาล (ESG)
- แนวทางดังกล่าวถูกออกแบบให้สอดคล้องกับระดับความเสี่ยงที่แตกต่างกัน โดยมุ่งเน้นไปที่:
- คุณภาพและปริมาณของสินค้าและบริการ
- การส่งมอบที่ตรงตามความต้องการของลูกค้า
- การปฏิบัติตามกฎหมายและระบบการประกันคุณภาพ เพื่อป้องกันและลดความเสี่ยง
- ระบบการเรียนรู้ออนไลน์ใช้เวลาประมาณ 30 นาที
เป้าหมาย: ผู้จัดซื้อ 100% ผ่านการอบรมด้านความรู้ ESG เป็นประจำทุกปี
ผลการดำเนินงาน: ในปี 2568 ผู้จัดซื้อ 100% ผ่านการอบรมด้านความรู้ ESG
ระบบทดสอบความรู้หลังเรียน (Post Test) เพื่อวัดผลการเรียนรู้

SCGP มุ่งมั่นที่จะลดการปล่อยก๊าซเรือนกระจก (GHG) ตลอดห่วงโซ่อุปทานของบริษัท ด้วยนวัตกรรม ความร่วมมือ และแนวทางปฏิบัติที่ยั่งยืน SCGP ทำงานร่วมกับคู่ธุรกิจเพื่อช่วยลดการปล่อยคาร์บอน ใช้พลังงานหมุนเวียน และพัฒนาระบบโลจิสติกส์ที่เป็นมิตรต่อสิ่งแวดล้อมมากขึ้น

SCGP ชวนธุรกิจในห่วงโซ่คุณค่าบรรจุภัณฑ์ ทรานส์ฟอร์มลดปล่อยก๊าซเรือนกระจก
อ่านเพิ่มเติมการจัดการพลังงานและการเปลี่ยนแปลงของสภาพภููมิอากาศ
- รวบรวมข้อมูลและคำนวณ GHG Scope 3 โดยใช้ค่า Emission Factor จากองค์การบริหารจัดการก๊าซเรือนกระจก (องค์การมหาชน) หรือ อบก. พร้อมกับทำการทวนสอบข้อมูลโดย Third Party และคำนวณการต่อเนื่องมาจนถึงปี 2566 พร้อมทั้งจัดอบรมให้แก่ผู้ซื้อ (Buyer) เกี่ยวกับ GHG Scope 1 2 3 รวมถึงการปูพรมรับซื้อผลิตภัณฑ์ เพื่อลดราคารวมรู้ความเข้าใจ และการสาธิตในงานการดำเนินงานด้านก๊าซเรือนกระจกของคู่ธุรกิจได้ โดยมีผู้ซื้อ (Buyer) เข้าร่วมเพิ่มเติม 160 ราย
- ร่วมมือกับคู่ธุรกิจ (Supplier) เพื่อหาค่า Emission Factor ของผลิตภัณฑ์ โดยได้ดำเนินการในปี 2566 เป็นปีแรก เน้นไปที่การสร้างความเข้าใจถึงหลักการการคำนวณการคำนวณการปูพรมรับทรัพย์องค์กร (CFO) และการปูพรมรับทรัพย์ของผลิตภัณฑ์ (CFP) เพื่อสร้างความร่วมมือในการจัดทำแผนการลดการปล่อยก๊าซเรือนกระจกได้อย่างมีประสิทธิภาพในอนาคต
- จัดงาน Supplier Day 2023 เพื่อแบ่งปันและสร้างความรู้ความเข้าใจให้แก่คู่ธุรกิจเกี่ยวกับแนวทางการดำเนินงานด้าน ESG ของ SCGP โดยมีหัวข้อเกี่ยวกับการดำเนินงานเพื่อลดก๊าซเรือนกระจกอยู่ด้วย
- ตามความสำคัญของห่วงโซ่คุณค่า materiality through value chain, การดำเนินการด้านสภาพภูมิอากาศ (Climate Action) ถูกระบุว่าเป็นลำดับความสำคัญสูงสุด ดังนั้นการลดการปล่อยก๊าซเรือนกระจก (GHG) จึงเป็นจุดเน้นด้านสิ่งแวดล้อมที่สำคัญ โดยส่งผลโดยตรงต่อการลดการปล่อย GHG จากทั้งกิจกรรมของ SCGP และคู่ธุรกิจของเรา โดยเฉพาะอย่างยิ่งในด้านการจัดหาและการส่งมอบวัตถุดิบ SCGP ได้ตั้งเป้าหมายในการลดการปล่อย GHG ลง 25% ภายในปี 2030 สำหรับการปล่อยใน Scope 1, 2, และ 3 เป้าหมายนี้ยังครอบคลุมไปถึงห่วงโซ่อุปทาน โดยเฉพาะอย่างยิ่งคู่ธุรกิจที่เกี่ยวข้องกับหมวดหมู่ที่ 1 (วัตถุดิบ) และหมวดหมู่ที่ 3 (เชื้อเพลิง) ใน Scope 3 เพื่อสนับสนุนโครงการนี้ SCGP ได้จัดโปรแกรมการฝึกอบรมเกี่ยวกับการประเมินรอยเท้าคาร์บอนให้แก่คู่ค้าธุรกิจของบริษัท วัตถุประสงค์ของโปรแกรมนี้คือเพื่อให้เข้าใจนโยบายและแนวทางการดำเนินงานด้าน ESG ของ SCGP โดยมุ่งเน้นเฉพาะเจาะจงไปที่การปล่อย GHG ใน Scope 3 การฝึกอบรมนี้ครอบคลุมถึงกระบวนการและวิธีการเก็บข้อมูลรอยเท้าคาร์บอน โดยจัดขึ้นแบบออนไลน์เมื่อวันที่ 15 กุมภาพันธ์ 2023ในอนาคต โครงการลดการปล่อย GHG จะเป็นจุดเน้นหลักตั้งแต่ปี 2023 เป็นต้นไป เพื่อให้สอดคล้องกับเป้าหมายด้านสภาพภูมิอากาศของ SCGP ที่กว้างขึ้น

GHG reduction project (GHG ขอบเขตที่ 1,2,3)
เอสซีจีพีร่วมมือกับคู่ธุรกิจรายนึงที่อยู่ในกลุ่ม critical ซึ่งมีการใช้พลังงานในการผลิตค่อนข้างสูง เป็นการเพื่อศึกษาความเป็นไปได้ในการนำพลังงานทดแทน (Solar cell) มาใช้ โดยมีเป้าหมายเพื่อลดปริมาณการซื้อไฟฟ้าและเพิ่มปริมาณการใช้พลังงานทดแทน
เอสซีจีพีได้ดำเนินการตามแผน Decarbonization ของเอสซีจี เพื่อทำงานร่วมกับคู่ธุรกิจ เพื่อให้ได้ค่า emission factor ในการคำนวณปริมาณก๊าซเรือนกระจกขอบเขตที่ 3 รวมถึงแบ่งปันเทคนิคในการเก็บข้อมูลการคำนวณก๊าซเรือนกระจกของเอสซีจีพีและคู่ธุรกิจรายต่างๆ เพื่อนำมาเปรียบเทียบ และปรับให้เป็นมาตรฐานเดียวกัน



จัดหาคู่ธุรกิจบริการ รถบรรทุกสินค้า EV ลดการปล่อยก๊าซเรือนกระจก
จัดหาคู่ธุรกิจบริการ รถบรรทุกสินค้า EV ลดการปล่อยก๊าซเรือนกระจก SCGP มีเป้าหมายลดการปล่อยก๊าซเรือนกระจกในกระบวนการ ดำเนินงาน จึงจัดหาคู่ธุุรกิจให้บริการยานยนต์ไฟฟ้า (Electric Vehicle, EV) ที่่มีประสิทธิภาพ ตอบโจทย์การทำงานรููปแบบ ต่างๆ เพื่อทดแทนการใช้้ยานยนต์เชื้อเพลิิงน้้ำมัันแบบเดิม เริ่มต้นจากรถบรรทุุกสินค้า EV โดยได้ศึกษาและทดลองใช้ร่วมกับคู่ธุุรกิจมาตั้งแต่่ปี 2564 สำหรับการขนส่งม้วนกระดาษ และเยื่อกระดาษระหว่างโรงงานในจังหวัดราชบุุรีกับจังหวัดสระบุุรี เพื่อวิเคราะห์เส้นทางและวางแผนการใช้รถที่มีประสิทธิภาพที่สุุด โดย SCGP ลงทุุนในการติดตั้งสถานีชาร์จไฟฟ้าที่ต้นทางและ ปลายทาง และจะเริ่มใช้งานจริงในกลุ่มการขนส่งสินค้าสำเร็จรููป ก่อนในต้นปี 2566 จำนวน 7 คันจากคู่ธุุรกิจที่ผ่านการคัดเลือก และจะได้ขยายผลการใช้งานกับสินค้ากลุ่มอื่นๆ รวมทั้งรถ รับส่งพนักงานต่อไป ทั้งนี้รถบรรทุุกสินค้า EV ช่วยลดการ ปล่อยก๊าซเรือนกระจกได้ 475,087 กิโลกรัมคาร์บอนไดออกไซด์ เทียบเท่าต่อคันต่อปี ลดค่าใช้จ่ายด้านพลังงานได้ประมาณ ร้อยละ 50-60 เมื่อเทียบกับการใช้รถบรรทุุกสินค้าที่ใช้น้ำมันดีเซล

นวัตกรรมในการจัดหาทรัพยากรอย่างยั่งยืน
SCGP มุ่งมั่นสำรวจแนวทางนวัตกรรมใหม่ ๆ ในการจัดหาทรัพยากรอย่างยั่งยืนอย่างต่อเนื่อง ซึ่งรวมถึงการลดของเสีย การใช้วัสดุบรรจุภัณฑ์ที่เป็นมิตรต่อสิ่งแวดล้อม และการพัฒนากระบวนการที่ประหยัดพลังงาน SCGP ส่งเสริมให้คู่ค้าธุรกิจนำเอานวัตกรรมเหล่านี้ไปใช้เพื่อปรับปรุงความยั่งยืนและลดผลกระทบต่อสิ่งแวดล้อม
SCGP รับรองว่าที่มาของเยื่อ ไม้ท่อน และไม้สับที่ใช้ในกระบวนการผลิตของเรา ผ่านการรับรองตาม FSC™ (Forest Stewardship Council™ )
การจัดหาเยื่อ
100% ของเยื่อนำเข้าของเราได้รับ FSC™-certified
การจัดหาไม้ท่อนและไม้สับ
100% ของไม้ท่อนและไม้สับที่ใช้ในกระบวนการผลิตของเราได้ FSC™-certified
- 5% คือ FSC™-FM (Forest Management) จากสวนป่าที่เราดำเนินการเองและสวนป่าที่ทำสัญาร่วมกับเรา
- 95% คือ FSC™-CW (Controlled Wood) จากการจัดหาภายนอก(FSC™ controlled wood ลดความเสี่ยงผลิตภัณฑ์จากไม้จากแหล่งที่ไม่ได้รับการยอมรับ หรือไม่ถูกต้อง (fsc.org/en/cw)



SCGP สามารถติดตามทราบประเทศต้นทางของเศษกระดาษรีไซเคิล (OCC) จากคู่ธุรกิจได้ 100% เราได้นำเข้าเศษกระดาษ OCC จากประเทศต่างๆ ทั่วโลก เพื่อให้มั่นใจในคุณภาพและแหล่งที่มาของเศษกระดาษ การจัดหาตลอดห่วงโซ่อุปทานมีมาตรฐานการตรวจสอบ รวมถึงขั้นตอนในการตรวจสอบเศษกระดาษก่อนเข้าสู่โรงงาน
ผลของการประเมินความเสี่ยงด้าน ESG จะเริ่มต้นที่การระบุคู่ค้าสำคัญที่ทำธุรกิจกับบริษัทโดยตรง (Critical Suppliers) ก่อนแล้วทำการประเมินด้าน ESG ต่อไป โดยถ้าคู่ค้ามีความเสี่ยงด้าน ESG ที่สูง ต้องมีแผนการแก้ไข หรือ Corrective Action Plan ซึ่งต้องระบุกิจกรรม และระยะเวลาในการดำเนินการให้ชัดเจน การแก้ไข ติดตามการดำเนินการตามแผนดังกล่าว จะอยู่ในการดูแลของคณะ SCGP Sustainable Supply Chain
ภาพรวมเกณฑ์การติดตามและประเมินคู่ธุรกิจที่มีนัยสำคัญ (2563-2568)
| ผลการประเมินคู่ธุรกิจที่มีนัยสำคัญ | ปี | |||||
|---|---|---|---|---|---|---|
| 2563 | 2564 | 2565 | 2566 | 2567 | 2568 | |
| Critical Tier 1 Suppliers | 6 | 7 | 2 | 4 | 49 | 74 |
| High Potential ESG Risk | 0 | 0 | 0 | 0 | 0 | 0 |
| Significant Supplier (Critical Tier 1 Supplier + High Potential ESG Risk) | 6 | 7 | 2 | 4 | 49 | 74 |
| Critical Non-Tier 1 Suppliers | - | - | 38 | 22 | 334 | 442 |
| % of total spend on significant suppliers in Tier-1 | 12 | 10 | 1 | 0.4 | 3 | 2 |
หมายเหตุ: ในปี 2568 จำนวนคู่ธุรกิจทั่วไปมีอยู่ 4,115 ราย, ร้อยละของคู่ค้าสำคัญที่ทำธุรกิจกับบริษัทโดยตรง (Critical Tier 1) อยู่ที่ 1.8
ในปี 2568 จำนวนคู่ค้าสำคัญที่ทำธุรกิจกับบริษัทโดยตรง (Critical Tier 1) อยู่ที่ 74 ราย โดยอยู่ในหมวดของเครื่องจักรเฉพาะในอุตสาหกรรมการผลิต ซึ่งประเมินโดยเกณฑ์ Non-substitutable/Oligopoly/OEM และมีคู่ค้าสำคัญที่ไม่ได้ทำธุรกิจกับบริษัทโดยตรง (Critical Non-Tier 1) อยู่ที่ 334 ราย และคู่ค้าทั้งหมดไม่มีรายใดมีความเสี่ยงด้าน ESG ซึ่งครอบคลุมความเสี่ยงด้านเศรษฐกิจ สิ่งแวดล้อม สังคม และบรรษัทภิบาล
| Criteria | Weight |
|---|---|
| Environment and occupational health & safety management | 30% |
| Quality Management Policy and ESG policy | 25% |
| Human Rights Management | 15% |
| Resources Management | 10% |
| Production | 10% |
| Distribution | 5% |
| Compliant management | 5% |
| Supplier Assessment | FY2025 |
|---|---|
| Total number of suppliers assessed via desk assessments/on-site assessments | 102 |
| Number of suppliers assessed with substantial actual/potential negative impacts | 0 |
| % of suppliers with substantial actual/potential negative impacts with agreed corrective action/improvement plan | 0 |
| Number of suppliers with substantial actual/potential negative impacts that were terminated | 0 |
| Total number of suppliers supported in corrective action plan implementation | 0 |
| Total number of suppliers in capacity building programs | 0 |
สัดส่วนการใช้จ่ายในการจัดซื้อจัดจ้างตามประเภทของคู่ธุรกิจในปี 2568
สัดส่วนมูลค่าการจัดหาสินค้าและบริการแบ่งตามประเภท ปี 2568
สัดส่วนมูลค่าการจัดหาสินค้าและบริการจากคู่ธุรกิจ ปี 2568
สัดส่วนมูลค่าการจัดหาของคู่ธุรกิจที่มีความเสี่ยงด้านความยั่งยืน ปี 2568
ตัวอย่างแนวทางการแก้ไข (Corrective Action) และลดความเสี่ยง (Mitigation Plan)
สำหรับคู่ธุรกิจที่มีความเสี่ยงด้านความยั่งยืนระดับปานกลาง คือ
- มีการลดการใช้และใช้ทรัพยากรธรรมชาติอย่างมีประสิทธิภาพ ตลอดจนหาวัตถุดิบทดแทน
- มีการติดตามการดำเนินการของคู่ธุรกิจ และลดกิจกรรมที่อาจก่อให้เกิดผลกระทบต่อสิ่งแวดล้อม
- การร่วมกันพัฒนาผลิตภัณฑ์กับคู่ธุรกิจเพื่อให้ใช้ผลิตภัณฑ์น้อยลงโดยได้คุณภาพเท่าเดิม เป็นการใช้ทรัพยากร/วัตถุดิบอย่างมีประสิทธิภาพ ลดการใช้ทรัพยากรธรรมชาติ
ติดตามการดำเนินการผ่านคณะกรรมการ SCGP Sustainable Supply Chain
ผลการดำเนินงานปี 2568
ทั้งหมด
1) ผลกระทบต่อสิ่งแวดล้อมที่เกิดจากวัตถุุ/สิ่งของ และบริการตลอดวงจรชีวิตของการใช้งาน และ
2) ระบบการบริหารจัดการด้านสิ่งแวดล้อม
การกำกับดูแลธุรกิจและยกระดับสู่ความยั่งยืน
กลยุทธ์
คัดเลือกและประเมินคู่ธุรกิจที่มีศักยภาพในการดำเนินธุรกิจอย่างยั่งยืน
การดำเนินการ
ประเมินผู้ขายในด้านคุณภาพ ต้นทุน และการส่งมอบ (QCD Supplier Evaluation)
เป้าหมาย
ผู้ขาย 100% ภายใต้บัญชีรายชื่อผู้ขายที่ได้รับอนุมัติ (AVL) ได้รับการประเมินผู้ขาย (QCD Supplier Evaluation)

กลยุทธ์
ดำเนินการประเมินความเสี่ยงและจัดกลุ่มผู้ขาย เพื่อกำหนดกลยุทธ์และแผนพัฒนาผู้ขายให้สอดคล้องกับระดับความเสี่ยง
การดำเนินการ
ดำเนินโครงการประเมินผู้ขายและจัดกลุ่มผู้ขายที่มีความสำคัญด้วยแนวทางที่เป็นระบบ

การดำเนินการ
ดำเนินการประเมินความเสี่ยงด้านความยั่งยืนและจัดกลุ่มผู้ขายตั้งแต่ปี 2561
เป้าหมาย
คู่ธุรกิจร้อยละ 100 ของมูลค่าการจัดหา ผ่านการประเมินความเสี่ยงด้านสิ่งแวดล้อม สังคม และบรรษัทภิบาล ในทุกปี

กลยุทธ์
พัฒนาและยกระดับศักยภาพของผู้ขายสู่ความยั่งยืน
การดำเนินการ
- ส่งเสริมและตรวจประเมินผู้ขายเพื่อขึ้นทะเบียนในบัญชี Green Procurement
- จัดซื้อสินค้าและบริการตามบัญชี Green Procurement


การดำเนินการ
ส่งเสริมและสนับสนุนคู่ธุรกิจให้เข้าร่วมการประเมินอุตสาหกรรมสีเขียว (Green Industry: GI)

กลยุทธ์
พัฒนาและยกระดับศักยภาพของคู่ธุรกิจสู่ความยั่งยืน
การดำเนินการ
- ยกระดับความตระหนัก และเปลี่ยนพฤติกรรมเพื่อสร้างวัฒนธรรมความปลอดภัย
- ใช้ระบบการจัดการความปลอดภัยเพื่อยกระดับมาตรฐานความปลอดภัยของคู่ธุรกิจ
- แจ้งคู่ธุรกิจให้รับทราบเรื่องกฎพิทักษ์ชีวิตในการเข้ามาทำงานทุกครั้ง
เป้าหมาย
คู่ธุรกิจรายสัญญา ร้อยละ 100 ผ่านการรับรองความปลอดภัย (SCG Contractor Safety Certification System: SCS) ในทุกปี

เป้าหมาย
คู่ธุรกิจขนส่งรายสัญญา ร้อยละ 100 ผ่านการรับรองมาตรฐานความปลอดภัยในการขนส่งผลิตภัณฑ์

เป้าหมาย
อัตราการบาดเจ็บจากการทำงานถึงขั้นหยุดงานของคู่ธุรกิจ เท่ากับ 0 ราย / 1,000,000 ชั่วโมงการทำงาน ภายในปี 2573

กลยุทธ์
คัดเลือกและประเมินคู่ธุรกิจที่มีความสามารถในการขับเคลื่อนธุรกิจให้ยั่งยืน
การดำเนินการ
- ดำเนินการให้ปฏิบัติตามจรรยาบรรณคู่ธุรกิจ
- ควบคุมให้ผู้ขายรายใหม่และรายปัจจุบันปฏิบัติตามจรรยาบรรณคู่ธุรกิจ SCGP
เป้าหมาย
คู่ธุรกิจร้อยละ 100 ของมูลค่าการจัดหา แสดงความมุ่งมั่นที่จะปฏิบัติตามจรรยาบรรณคู่ธุรกิจ SCGP

นโยบายระยะเวลาการชำระเงินสำหรับคู่ธุรกิจ (Credit Term)
สถานการณ์ปัจจุบันส่งผลให้เกิดภาวะเศรษฐกิจถดถอยและชะลอตัว ทำให้ผู้ประกอบการขาดสภาพคล่องทางการเงิน SCGP ตระหนักถึงสถานนวัตกรรมในการจัดหาทรัพยากรอย่างยั่งยืนการณ์นี้และต้องการรักษาห่วงโซ่อุปทานให้คงอยู่ได้ตามขนาดของธุรกิจ ดังนั้น SCGP จึงส่งเสริมให้คู่ค้าธุรกิจ SME ของ SCGP สามารถดำเนินธุรกิจต่อไปได้โดยไม่เกิดปัญหาสภาพคล่องทางการเงิน ด้วยการกำหนด 'นโยบายระยะเวลาการชำระเงิน' เพื่อลดระยะเวลาการชำระเงินให้สั้นลง เพื่อให้คู่ค้าธุรกิจมีเงินทุนหมุนเวียนเพิ่มขึ้นอย่างรวดเร็ว โดยการชำระเงินอยู่ในช่วง 30-45 วัน ขึ้นอยู่กับประเภทของสินค้า
ในปี 2568 ระยะเวลาชำระเงินเฉลี่ยอยู่ที่ 42 วัน